WARNING:
JavaScript is turned OFF. None of the links on this concept map will
work until it is reactivated.
If you need help turning JavaScript On, click here.
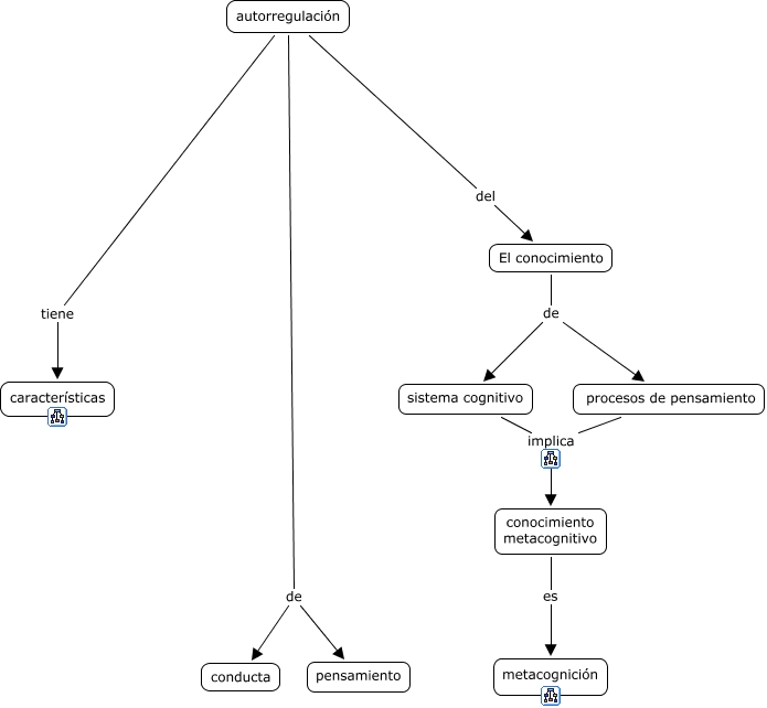
Este Cmap, tiene información relacionada con: autorregulación, procesos de pensamiento implica conocimiento metacognitivo, autorregulación de conducta, autorregulación tiene características, autorregulación del El conocimiento, autorregulación de pensamiento, sistema cognitivo implica conocimiento metacognitivo, El conocimiento de sistema cognitivo, conocimiento metacognitivo es metacognición, El conocimiento de procesos de pensamiento