WARNING:
JavaScript is turned OFF. None of the links on this concept map will
work until it is reactivated.
If you need help turning JavaScript On, click here.
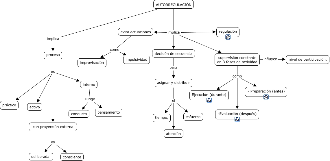
Este Cmap, tiene información relacionada con: autorregulacion fases, proceso es interno, AUTORREGULACIÓN implica decisión de secuencia, asignar y distribuir el esfuerzo, interno Dirige conducta, AUTORREGULACIÓN implica proceso, supervisión constante en 3 fases de actividad como - Preparación (antes), proceso es activo, con proyección externa es consciente, con proyección externa es deliberada., AUTORREGULACIÓN implica supervisión constante en 3 fases de actividad, decisión de secuencia para asignar y distribuir, supervisión constante en 3 fases de actividad como -Evaluación (después), proceso es con proyección externa, asignar y distribuir el tiempo,, asignar y distribuir el atención, AUTORREGULACIÓN implica evita actuaciones, evita actuaciones como impulsividad, interno Dirige pensamiento, proceso es práctico, evita actuaciones como improvisación