WARNING:
JavaScript is turned OFF. None of the links on this concept map will
work until it is reactivated.
If you need help turning JavaScript On, click here.
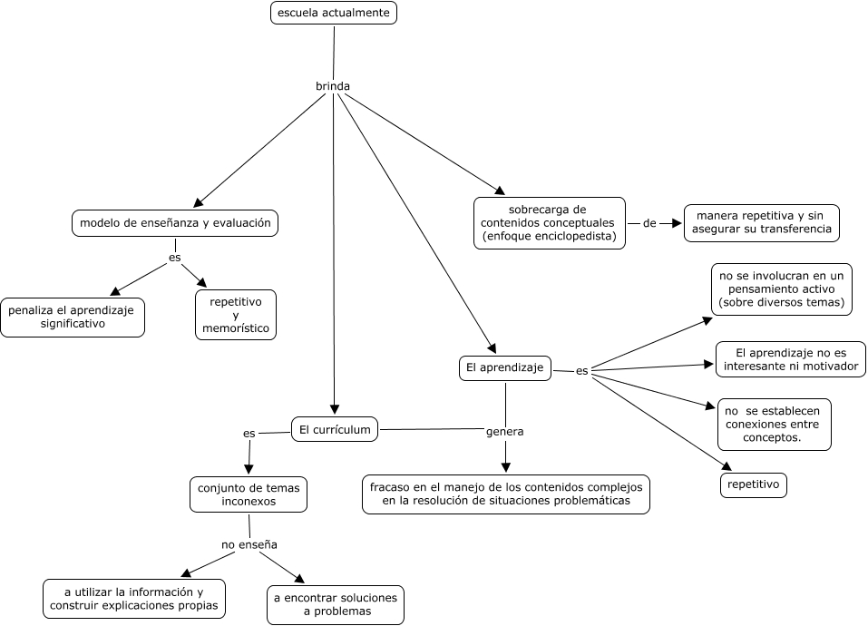
Este Cmap, tiene información relacionada con: escuela actualmente brinda, El aprendizaje es no se establecen conexiones entre conceptos., escuela actualmente brinda El aprendizaje, conjunto de temas inconexos no enseña a encontrar soluciones a problemas, sobrecarga de contenidos conceptuales (enfoque enciclopedista) de manera repetitiva y sin asegurar su transferencia, El aprendizaje es repetitivo, El aprendizaje es El aprendizaje no es interesante ni motivador, escuela actualmente brinda sobrecarga de contenidos conceptuales (enfoque enciclopedista), El currículum genera fracaso en el manejo de los contenidos complejos en la resolución de situaciones problemáticas, escuela actualmente brinda El currículum, El aprendizaje genera fracaso en el manejo de los contenidos complejos en la resolución de situaciones problemáticas, El currículum es conjunto de temas inconexos, conjunto de temas inconexos no enseña a utilizar la información y construir explicaciones propias, escuela actualmente brinda modelo de enseñanza y evaluación, El aprendizaje es no se involucran en un pensamiento activo (sobre diversos temas), modelo de enseñanza y evaluación es penaliza el aprendizaje significativo, modelo de enseñanza y evaluación es repetitivo y memorístico