WARNING:
JavaScript is turned OFF. None of the links on this concept map will
work until it is reactivated.
If you need help turning JavaScript On, click here.
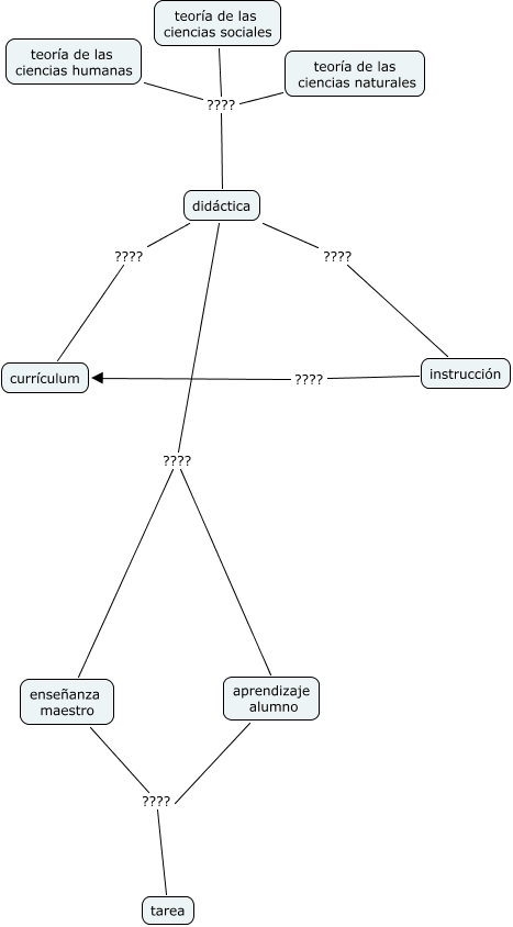
Este Cmap, tiene información relacionada con: campo semantico de la didactica, teoría de las ciencias humanas ???? didáctica, aprendizaje alumno ???? tarea, didáctica ???? instrucción, teoría de las ciencias sociales ???? didáctica, didáctica ???? enseñanza maestro, didáctica ???? aprendizaje alumno, enseñanza maestro ???? tarea, teoría de las ciencias naturales ???? didáctica, didáctica ???? currículum, instrucción ???? currículum