WARNING:
JavaScript is turned OFF. None of the links on this concept map will
work until it is reactivated.
If you need help turning JavaScript On, click here.
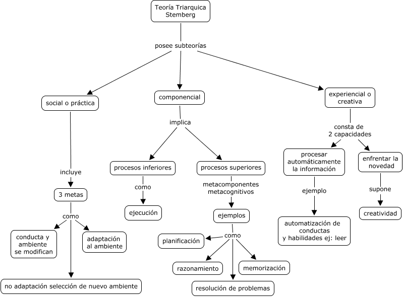
Este Cmap, tiene información relacionada con: teoría triarquica, procesos inferiores como ejecución, 3 metas como conducta y ambiente se modifican, procesar automáticamente la información ejemplo automatización de conductas y habilidades ej: leer, componencial implica procesos superiores, Teoría Triarquica Stemberg posee subteorías experiencial o creativa, experiencial o creativa consta de 2 capacidades enfrentar la novedad, componencial implica procesos inferiores, experiencial o creativa consta de 2 capacidades procesar automáticamente la información, Teoría Triarquica Stemberg posee subteorías social o práctica, ejemplos como planificación, Teoría Triarquica Stemberg posee subteorías componencial, ejemplos como resolución de problemas, ejemplos como memorización, 3 metas como no adaptación selección de nuevo ambiente, procesos superiores metacomponentes metacognitivos ejemplos, enfrentar la novedad supone creatividad, ejemplos como razonamiento, 3 metas como adaptación al ambiente, social o práctica incluye 3 metas