WARNING:
JavaScript is turned OFF. None of the links on this concept map will
work until it is reactivated.
If you need help turning JavaScript On, click here.
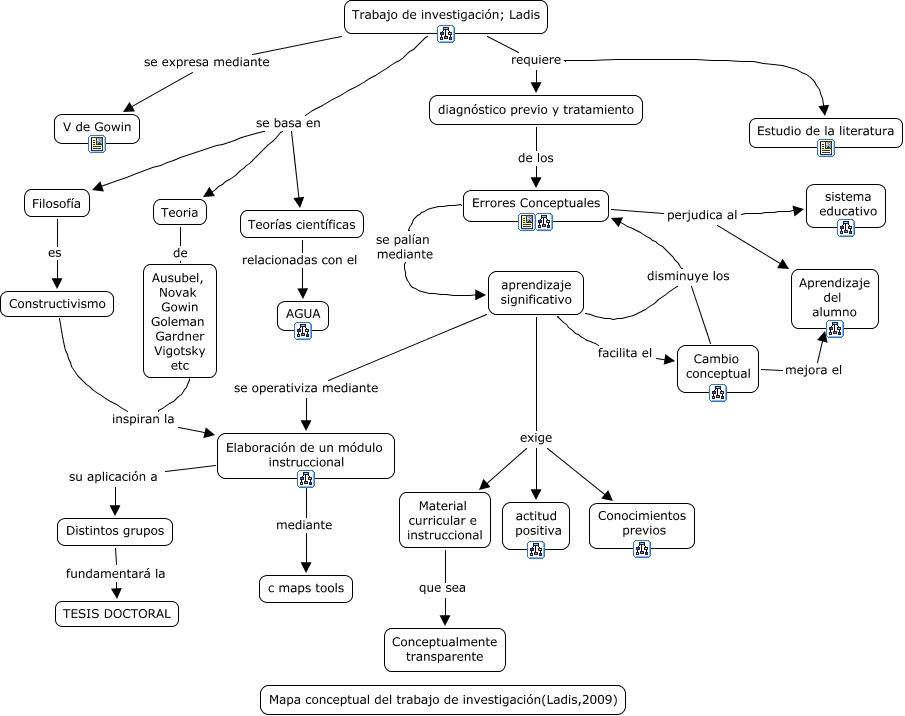
Este Cmap, tiene información relacionada con: MAPA FUNDAMENTAL, Material curricular e instruccional que sea Conceptualmente transparente, Trabajo de investigación; Ladis se basa en Filosofía, Teorías científicas relacionadas con el AGUA, Filosofía es Constructivismo, Trabajo de investigación; Ladis se expresa mediante V de Gowin, Trabajo de investigación; Ladis requiere diagnóstico previo y tratamiento, Trabajo de investigación; Ladis se basa en Teoria, Errores Conceptuales perjudica al sistema educativo, Elaboración de un módulo instruccional su aplicación a Distintos grupos, Distintos grupos fundamentará la TESIS DOCTORAL, Trabajo de investigación; Ladis requiere Estudio de la literatura, Cambio conceptual disminuye los Errores Conceptuales, Trabajo de investigación; Ladis se basa en Teorías científicas, Errores Conceptuales se palían mediante aprendizaje significativo, aprendizaje significativo exige actitud positiva, aprendizaje significativo facilita el Cambio conceptual, aprendizaje significativo exige Material curricular e instruccional, aprendizaje significativo disminuye los Errores Conceptuales, aprendizaje significativo se operativiza mediante Elaboración de un módulo instruccional, diagnóstico previo y tratamiento de los Errores Conceptuales