WARNING:
JavaScript is turned OFF. None of the links on this concept map will
work until it is reactivated.
If you need help turning JavaScript On, click here.
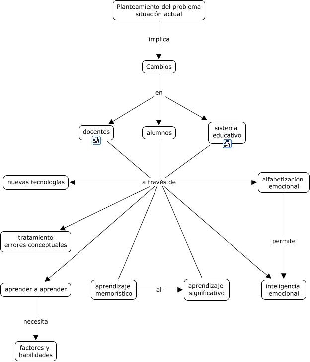
Este Cmap, tiene información relacionada con: planteamiento del problema, docentes a través de inteligencia emocional, Cambios en sistema educativo, aprendizaje memorístico a través de inteligencia emocional, docentes a través de tratamiento errores conceptuales, docentes a través de aprender a aprender, aprendizaje significativo a través de alfabetización emocional, aprender a aprender necesita factores y habilidades, alumnos a través de nuevas tecnologías, Cambios en docentes, docentes a través de alfabetización emocional, aprendizaje memorístico a través de nuevas tecnologías, sistema educativo a través de aprender a aprender, docentes a través de nuevas tecnologías, aprendizaje memorístico a través de alfabetización emocional, aprendizaje significativo a través de nuevas tecnologías, alumnos a través de tratamiento errores conceptuales, Cambios en alumnos, aprendizaje significativo a través de aprender a aprender, aprendizaje memorístico a través de tratamiento errores conceptuales, Planteamiento del problema situación actual implica Cambios