WARNING:
JavaScript is turned OFF. None of the links on this concept map will
work until it is reactivated.
If you need help turning JavaScript On, click here.
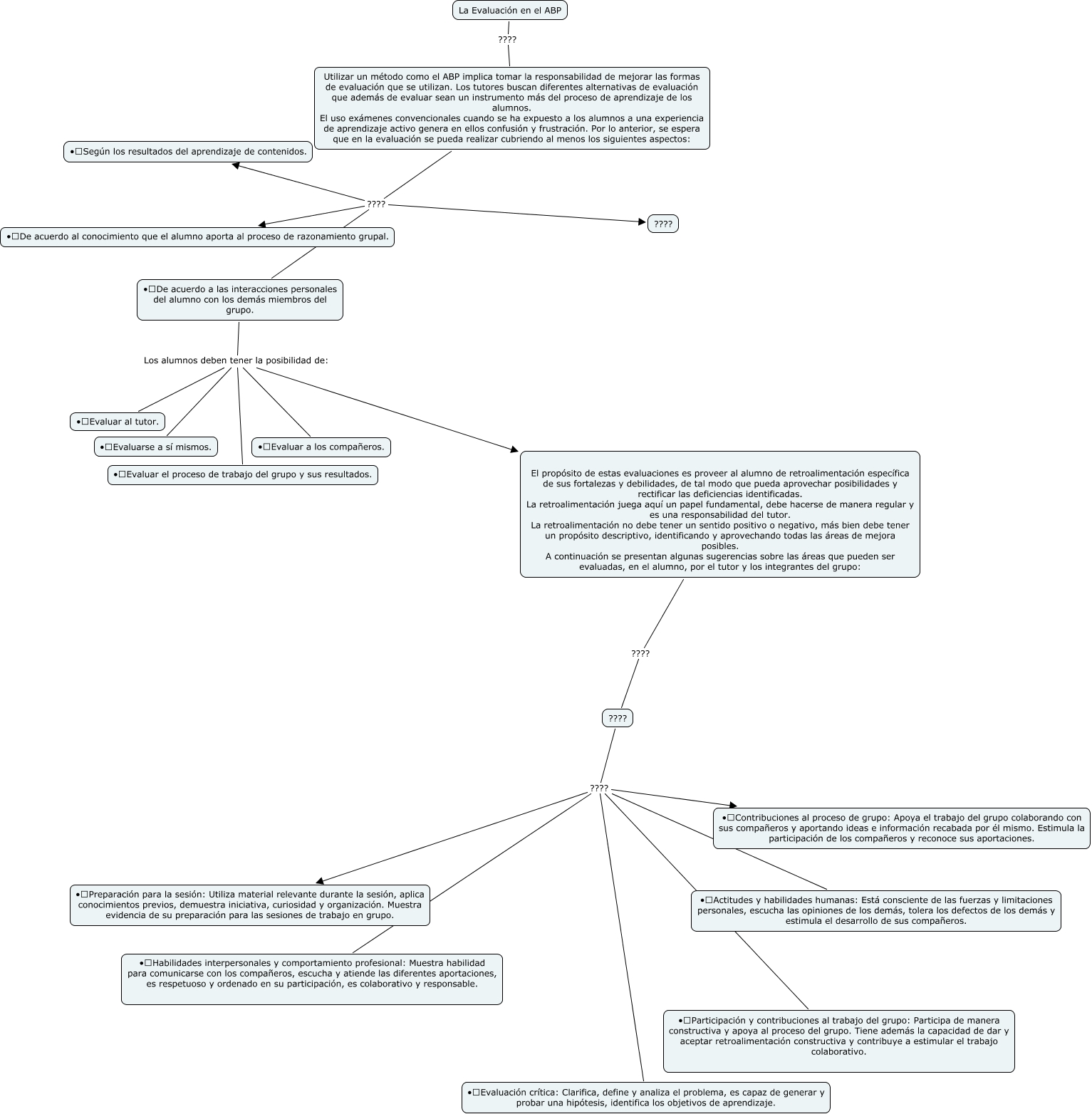
Este Cmap, tiene información relacionada con: Sin Título 29, Utilizar un método como el ABP implica tomar la responsabilidad de mejorar las formas de evaluación que se utilizan. Los tutores buscan diferentes alternativas de evaluación que además de evaluar sean un instrumento más del proceso de aprendizaje de los alumnos. El uso exámenes convencionales cuando se ha expuesto a los alumnos a una experiencia de aprendizaje activo genera en ellos confusión y frustración. Por lo anterior, se espera que en la evaluación se pueda realizar cubriendo al menos los siguientes aspectos: ???? •De acuerdo a las interacciones personales del alumno con los demás miembros del grupo., •De acuerdo a las interacciones personales del alumno con los demás miembros del grupo. Los alumnos deben tener la posibilidad de: •Evaluar al tutor., •De acuerdo a las interacciones personales del alumno con los demás miembros del grupo. Los alumnos deben tener la posibilidad de: El propósito de estas evaluaciones es proveer al alumno de retroalimentación específica de sus fortalezas y debilidades, de tal modo que pueda aprovechar posibilidades y rectificar las deficiencias identificadas. La retroalimentación juega aquí un papel fundamental, debe hacerse de manera regular y es una responsabilidad del tutor. La retroalimentación no debe tener un sentido positivo o negativo, más bien debe tener un propósito descriptivo, identificando y aprovechando todas las áreas de mejora posibles. A continuación se presentan algunas sugerencias sobre las áreas que pueden ser evaluadas, en el alumno, por el tutor y los integrantes del grupo:, ???? ???? •Actitudes y habilidades humanas: Está consciente de las fuerzas y limitaciones personales, escucha las opiniones de los demás, tolera los defectos de los demás y estimula el desarrollo de sus compañeros., ???? ???? •Habilidades interpersonales y comportamiento profesional: Muestra habilidad para comunicarse con los compañeros, escucha y atiende las diferentes aportaciones, es respetuoso y ordenado en su participación, es colaborativo y responsable., •De acuerdo a las interacciones personales del alumno con los demás miembros del grupo. Los alumnos deben tener la posibilidad de: •Evaluarse a sí mismos., Utilizar un método como el ABP implica tomar la responsabilidad de mejorar las formas de evaluación que se utilizan. Los tutores buscan diferentes alternativas de evaluación que además de evaluar sean un instrumento más del proceso de aprendizaje de los alumnos. El uso exámenes convencionales cuando se ha expuesto a los alumnos a una experiencia de aprendizaje activo genera en ellos confusión y frustración. Por lo anterior, se espera que en la evaluación se pueda realizar cubriendo al menos los siguientes aspectos: ???? ????, Utilizar un método como el ABP implica tomar la responsabilidad de mejorar las formas de evaluación que se utilizan. Los tutores buscan diferentes alternativas de evaluación que además de evaluar sean un instrumento más del proceso de aprendizaje de los alumnos. El uso exámenes convencionales cuando se ha expuesto a los alumnos a una experiencia de aprendizaje activo genera en ellos confusión y frustración. Por lo anterior, se espera que en la evaluación se pueda realizar cubriendo al menos los siguientes aspectos: ???? •Según los resultados del aprendizaje de contenidos., •De acuerdo a las interacciones personales del alumno con los demás miembros del grupo. Los alumnos deben tener la posibilidad de: •Evaluar el proceso de trabajo del grupo y sus resultados., •De acuerdo a las interacciones personales del alumno con los demás miembros del grupo. Los alumnos deben tener la posibilidad de: •Evaluar a los compañeros., La Evaluación en el ABP ???? Utilizar un método como el ABP implica tomar la responsabilidad de mejorar las formas de evaluación que se utilizan. Los tutores buscan diferentes alternativas de evaluación que además de evaluar sean un instrumento más del proceso de aprendizaje de los alumnos. El uso exámenes convencionales cuando se ha expuesto a los alumnos a una experiencia de aprendizaje activo genera en ellos confusión y frustración. Por lo anterior, se espera que en la evaluación se pueda realizar cubriendo al menos los siguientes aspectos:, ???? ???? •Contribuciones al proceso de grupo: Apoya el trabajo del grupo colaborando con sus compañeros y aportando ideas e información recabada por él mismo. Estimula la participación de los compañeros y reconoce sus aportaciones., ???? ???? •Evaluación crítica: Clarifica, define y analiza el problema, es capaz de generar y probar una hipótesis, identifica los objetivos de aprendizaje., Utilizar un método como el ABP implica tomar la responsabilidad de mejorar las formas de evaluación que se utilizan. Los tutores buscan diferentes alternativas de evaluación que además de evaluar sean un instrumento más del proceso de aprendizaje de los alumnos. El uso exámenes convencionales cuando se ha expuesto a los alumnos a una experiencia de aprendizaje activo genera en ellos confusión y frustración. Por lo anterior, se espera que en la evaluación se pueda realizar cubriendo al menos los siguientes aspectos: ???? •De acuerdo al conocimiento que el alumno aporta al proceso de razonamiento grupal., El propósito de estas evaluaciones es proveer al alumno de retroalimentación específica de sus fortalezas y debilidades, de tal modo que pueda aprovechar posibilidades y rectificar las deficiencias identificadas. La retroalimentación juega aquí un papel fundamental, debe hacerse de manera regular y es una responsabilidad del tutor. La retroalimentación no debe tener un sentido positivo o negativo, más bien debe tener un propósito descriptivo, identificando y aprovechando todas las áreas de mejora posibles. A continuación se presentan algunas sugerencias sobre las áreas que pueden ser evaluadas, en el alumno, por el tutor y los integrantes del grupo: ???? ????, ???? ???? •Preparación para la sesión: Utiliza material relevante durante la sesión, aplica conocimientos previos, demuestra iniciativa, curiosidad y organización. Muestra evidencia de su preparación para las sesiones de trabajo en grupo., ???? ???? •Participación y contribuciones al trabajo del grupo: Participa de manera constructiva y apoya al proceso del grupo. Tiene además la capacidad de dar y aceptar retroalimentación constructiva y contribuye a estimular el trabajo colaborativo.