WARNING:
JavaScript is turned OFF. None of the links on this concept map will
work until it is reactivated.
If you need help turning JavaScript On, click here.
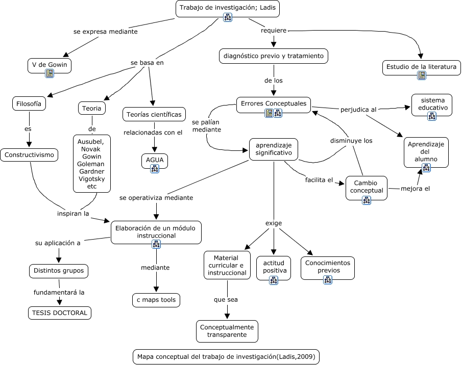
Este Cmap, tiene información relacionada con: Sin Título 4, Material curricular e instruccional que sea Conceptualmente transparente, Filosofía es Constructivismo, Trabajo de investigación; Ladis se basa en Teoria, Constructivismo inspiran la Elaboración de un módulo instruccional, Elaboración de un módulo instruccional su aplicación a Distintos grupos, Cambio conceptual mejora el Aprendizaje del alumno, aprendizaje significativo exige actitud positiva, aprendizaje significativo exige Conocimientos previos, Trabajo de investigación; Ladis se basa en Filosofía, Trabajo de investigación; Ladis requiere diagnóstico previo y tratamiento, Distintos grupos fundamentará la TESIS DOCTORAL, Ausubel, Novak Gowin Goleman Gardner Vigotsky etc inspiran la Elaboración de un módulo instruccional, Errores Conceptuales perjudica al Aprendizaje del alumno, Teorías científicas relacionadas con el AGUA, Errores Conceptuales perjudica al sistema educativo, Errores Conceptuales se palían mediante aprendizaje significativo, diagnóstico previo y tratamiento de los Errores Conceptuales, Elaboración de un módulo instruccional mediante c maps tools, aprendizaje significativo facilita el Cambio conceptual, aprendizaje significativo se operativiza mediante Elaboración de un módulo instruccional