Warning:
JavaScript is turned OFF. None of the links on this page will work until it is reactivated.
If you need help turning JavaScript On, click here.
The Concept Map you are trying to access has information related to:
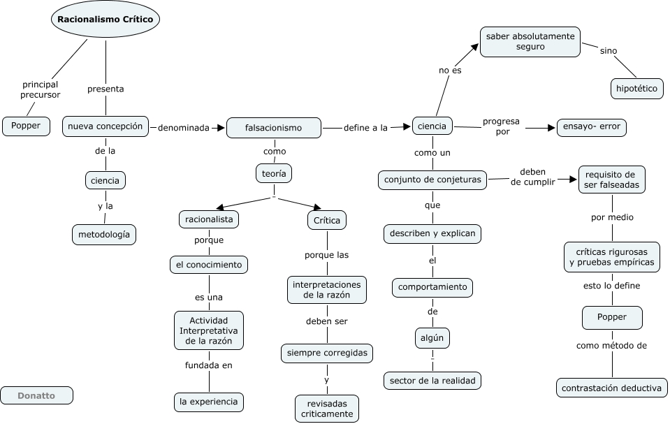
racionalismo crítico, teoría . racionalista, conjunto de conjeturas deben de cumplir requisito de ser falseadas, Actividad Interpretativa de la razón fundada en la experiencia, algún . sector de la realidad, racionalista porque el conocimiento, ciencia y la metodología, ciencia no es saber absolutamente seguro, el conocimiento es una Actividad Interpretativa de la razón, falsacionismo define a la ciencia, Popper como método de contrastación deductiva