Warning:
JavaScript is turned OFF. None of the links on this page will work until it is reactivated.
If you need help turning JavaScript On, click here.
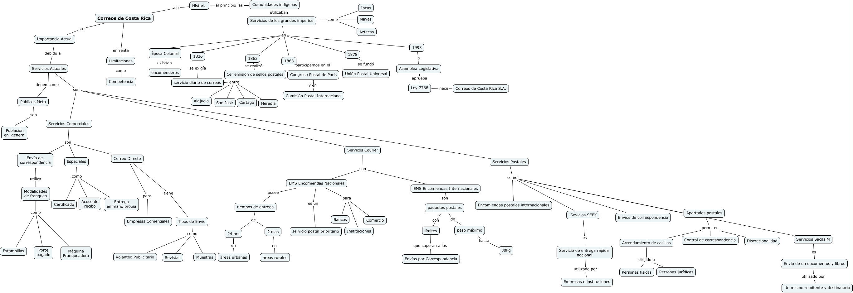
The Concept Map you are trying to access has information related to:
Correos de Costa Rica (práctica), tiempos de entrega de 24 hrs, Servicios de los grandes imperios en 1863, Comunidades indígenas utilizaban Servicios de los grandes imperios, servicio diario de correos entre San José, Apartados postales permiten Discrecionalidad, Servicios de los grandes imperios en 1998, Modalidades de franqueo como Estampillas, Servicios Postales como Apartados postales, servicio diario de correos entre Cartago, Servicios de los grandes imperios en 1862