Warning:
JavaScript is turned OFF. None of the links on this page will work until it is reactivated.
If you need help turning JavaScript On, click here.
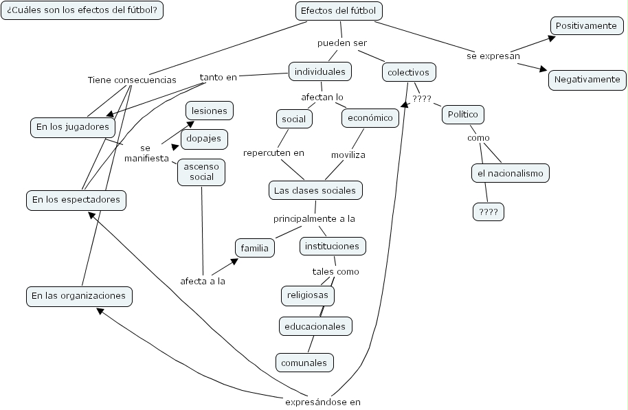
The Concept Map you are trying to access has information related to:
Efectos del f�tbol Tiene consecuencias En los jugadores, Efectos del f�tbol Tiene consecuencias En los espectadores, Efectos del f�tbol Tiene consecuencias En las organizaciones, En los jugadores se manifiesta lesiones, En los jugadores se manifiesta ascenso social, En los jugadores se manifiesta dopajes, colectivos ???? econ�mico, colectivos ???? Pol�tico, social repercuten en Las clases sociales, Efectos del f�tbol se expresan Negativamente, Efectos del f�tbol se expresan Positivamente, ascenso social afecta a la familia, Efectos del f�tbol pueden ser individuales, Efectos del f�tbol pueden ser colectivos, instituciones tales como comunales, instituciones tales como religiosas, instituciones tales como educacionales, Las clases sociales principalmente a la instituciones, Las clases sociales principalmente a la familia, Pol�tico como ????, Pol�tico como el nacionalismo, individuales tanto en En los espectadores, individuales tanto en En los jugadores, individuales afectan lo econ�mico, individuales afectan lo social, colectivos expres�ndose en En las organizaciones, colectivos expres�ndose en En los espectadores, econ�mico moviliza Las clases sociales