WARNING:
JavaScript is turned OFF. None of the links on this concept map will
work until it is reactivated.
If you need help turning JavaScript On, click here.
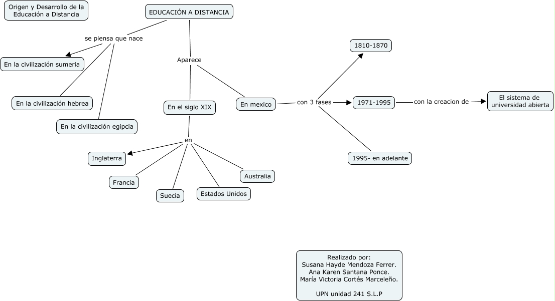
Este Cmap, tiene información relacionada con: Sin Título 2, EDUCACIÓN A DISTANCIA Aparece En el siglo XIX, EDUCACIÓN A DISTANCIA se piensa que nace En la civilización egipcia, En el siglo XIX en Suecia, En el siglo XIX en Francia, EDUCACIÓN A DISTANCIA se piensa que nace En la civilización hebrea, En el siglo XIX en Inglaterra, 1971-1995 con la creacion de El sistema de universidad abierta, En mexico con 3 fases 1995- en adelante, En mexico con 3 fases 1810-1870, EDUCACIÓN A DISTANCIA Aparece En mexico, En el siglo XIX en Estados Unidos, EDUCACIÓN A DISTANCIA se piensa que nace En la civilización sumeria, En el siglo XIX en Australia, En mexico con 3 fases 1971-1995