Warning:
JavaScript is turned OFF. None of the links on this page will work until it is reactivated.
If you need help turning JavaScript On, click here.
The Concept Map you are trying to access has information related to:
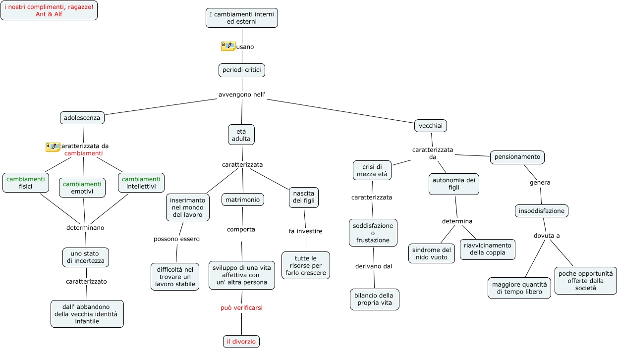
come si modifica la personalità, età adulta caratterizzata inserimanto nel mondo del lavoro, periodi critici avvengono nell' vecchiai, insoddisfazione dovuta a maggiore quantità di tempo libero, adolescenza caratterizzata da cambiamenti cambiamenti emotivi, nascita dei figli fa investire tutte le risorse per farlo crescere, pensionamento genera insoddisfazione, vecchiai caratterizzata da autonomia dei figli, uno stato di incertezza caratterizzato dall' abbandono della vecchia identità infantile, età adulta caratterizzata matrimonio, età adulta caratterizzata nascita dei figli