WARNING:
JavaScript is turned OFF. None of the links on this concept map will
work until it is reactivated.
If you need help turning JavaScript On, click here.
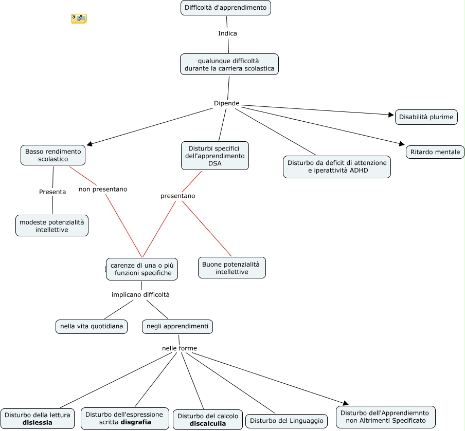
Questa Cmap, creata con IHMC CmapTools, contiene informazioni relative a: difficoltà d'apprendimento_rev_macchiarulo, negli apprendimenti nelle forme Disturbo del Linguaggio, negli apprendimenti nelle forme Disturbo dell'espressione scritta disgrafia, negli apprendimenti nelle forme Disturbo della lettura dislessia, Difficoltà d'apprendimento Indica qualunque difficoltà durante la carriera scolastica, carenze di una o più funzioni specifiche implicano difficoltà negli apprendimenti, qualunque difficoltà durante la carriera scolastica Dipende Disabilità plurime, Disturbi specifici dell'apprendimento DSA presentano carenze di una o più funzioni specifiche, carenze di una o più funzioni specifiche implicano difficoltà nella vita quotidiana, Basso rendimento scolastico Presenta modeste potenzialità intellettive, negli apprendimenti nelle forme Disturbo dell'Apprendiemnto non Altrimenti Specificato, Disturbi specifici dell'apprendimento DSA presentano Buone potenzialità intellettive, qualunque difficoltà durante la carriera scolastica Dipende Disturbo da deficit di attenzione e iperattività ADHD, qualunque difficoltà durante la carriera scolastica Dipende Ritardo mentale, qualunque difficoltà durante la carriera scolastica Dipende Disturbi specifici dell'apprendimento DSA, qualunque difficoltà durante la carriera scolastica Dipende Basso rendimento scolastico, Basso rendimento scolastico non presentano carenze di una o più funzioni specifiche, negli apprendimenti nelle forme Disturbo del calcolo discalculia