WARNING:
JavaScript is turned OFF. None of the links on this concept map will
work until it is reactivated.
If you need help turning JavaScript On, click here.
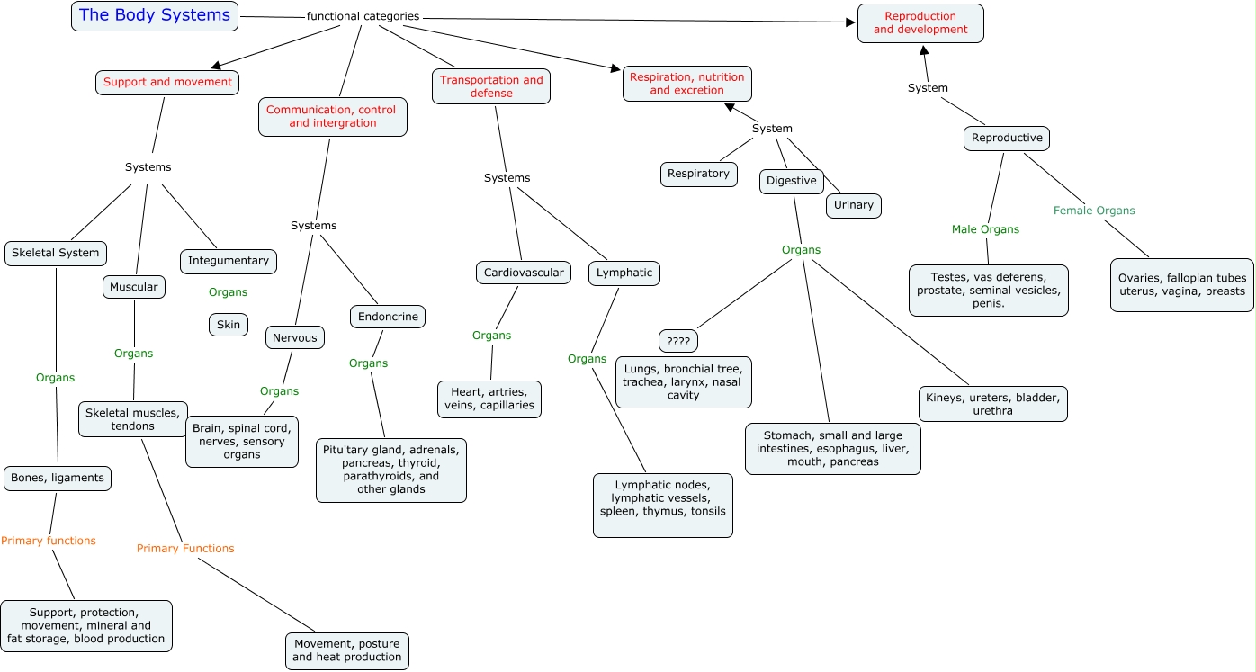
This Concept Map, created with IHMC CmapTools, has information related to: The Body Systems 2, Digestive Organs ????, The Body Systems functional categories Communication, control and intergration, The Body Systems functional categories Reproduction and development, Integumentary Organs Skin, Digestive Organs Kineys, ureters, bladder, urethra, The Body Systems functional categories Respiration, nutrition and excretion, Nervous Organs Brain, spinal cord, nerves, sensory organs, Support and movement Systems Integumentary, The Body Systems functional categories Support and movement, Communication, control and intergration Systems Endoncrine, Support and movement Systems Muscular, Transportation and defense Systems Cardiovascular, Endoncrine Organs Pituitary gland, adrenals, pancreas, thyroid, parathyroids, and other glands, Reproductive Female Organs Ovaries, fallopian tubes uterus, vagina, breasts, Support and movement Systems Skeletal System, Transportation and defense Systems Lymphatic, Digestive System Respiration, nutrition and excretion, Digestive Organs Stomach, small and large intestines, esophagus, liver, mouth, pancreas, Skeletal muscles, tendons Primary Functions Movement, posture and heat production, Muscular Organs Skeletal muscles, tendons