WARNING:
JavaScript is turned OFF. None of the links on this concept map will
work until it is reactivated.
If you need help turning JavaScript On, click here.
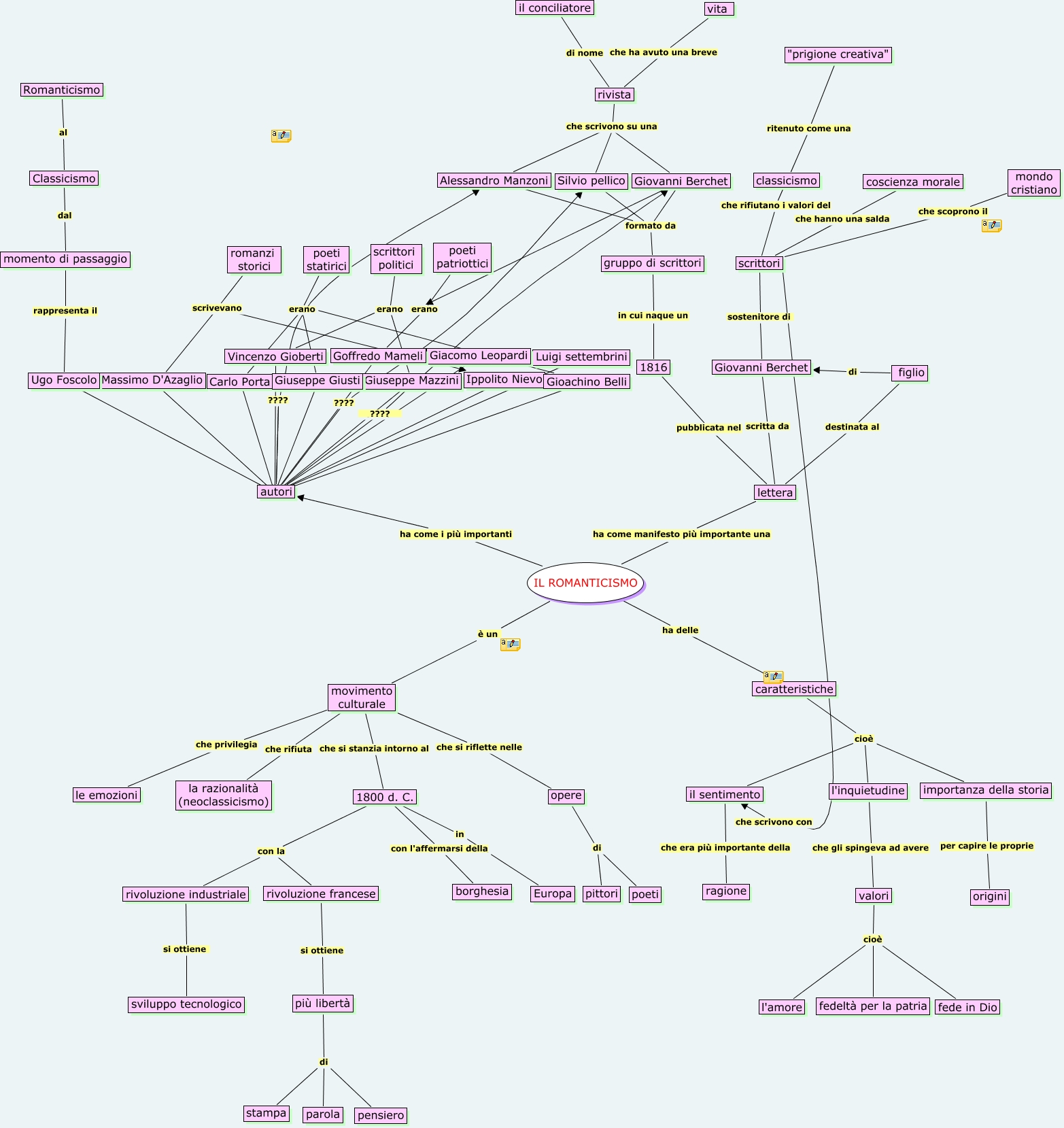
Questa Cmap, creata con IHMC CmapTools, contiene informazioni relative a: il romanticismo (bettina), rivoluzione industriale si ottiene sviluppo tecnologico, autori ???? Alessandro Manzoni, momento di passaggio dal Classicismo, figlio di Giovanni Berchet, scrittori che scrivono con il sentimento, Romanticismo al Classicismo, autori ???? Vincenzo Gioberti, lettera scritta da Giovanni Berchet, scrittori che scoprono il mondo cristiano, 1800 d. C. con la rivoluzione francese, più libertà di parola, valori cioè fedeltà per la patria, Giuseppe Mazzini erano scrittori politici, autori ???? Silvio pellico, più libertà di stampa, autori ???? Goffredo Mameli, gruppo di scrittori formato da Alessandro Manzoni, valori cioè l'amore, lettera destinata al figlio, caratteristiche cioè l'inquietudine