WARNING:
JavaScript is turned OFF. None of the links on this concept map will
work until it is reactivated.
If you need help turning JavaScript On, click here.
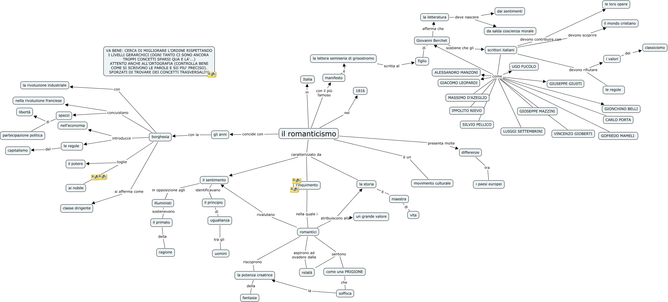
Questa Cmap, creata con IHMC CmapTools, contiene informazioni relative a: il romanticismo ALORABI TAHA, gli anni con la borghesia, borghesia con la rivoluzione industriale, il principio di ugualianza, borghesia toglie ai nobile, il romanticismo nel 1816, romantici rivalutano il sentimento, il romanticismo in Italia, il romanticismo è un movimento culturale, figlio di Giovanni Berchet, scrittori italiani come ALESSANDRO MANZONI, il sentimento in opposizione agli illuministi, Giovanni Berchet afferma che la letteratura, romantici atribuiscono alla un grande valore, scrittori italiani come MASSIMO D'AZEGLIO, borghesia introducce le regole, scrittori italiani devono rifiutare le regole, il primato della ragione, borghesia introducce nell'economia, scrittori italiani come UGO FUCOLO, romantici sentono come una PRIGIONE