WARNING:
JavaScript is turned OFF. None of the links on this concept map will
work until it is reactivated.
If you need help turning JavaScript On, click here.
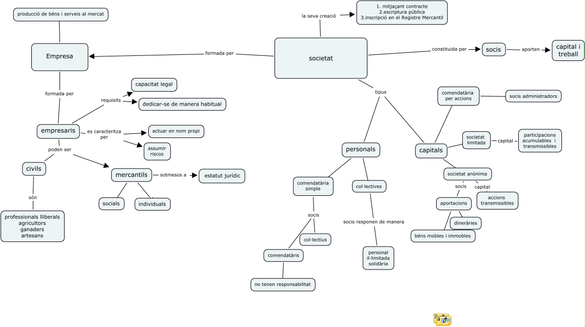
Este Cmap, tiene información relacionada con: Empresa i societat, Empresa formada per empresaris, societat limitada capital participacions acumulables i transmissibles, capitals ???? societat limitada, societat formada per Empresa, comendatària simple socis comendatàris, personals ???? col·lectives, comendatària simple socis col·lectius, empresaris requisits capacitat legal, societat la seva creació 1. mitjaçant contracte 2.escriptura pública 3.inscripció en el Registre Mercantil, empresaris es caracteritza per assumir riscos, societat tipus personals, societat constituida per socis, capitals ???? comendatària per accions, aportacions ???? béns mobles i immobles, col·lectives socis responen de manera personal il·limitada solidària, empresaris poden ser mercantils, mercantils sotmesos a estatut jurídic, socis aporten capital i treball, societat tipus capitals, personals ???? comendatària simple