WARNING:
JavaScript is turned OFF. None of the links on this concept map will
work until it is reactivated.
If you need help turning JavaScript On, click here.
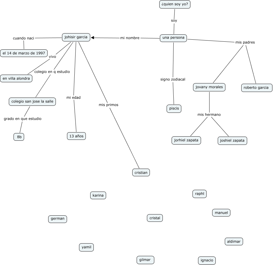
Este Cmap, tiene información relacionada con: biografia, johisir garcia cuando naci el 14 de marzo de 1997, johisir garcia mi edad 13 años, una persona signo zodiacal piscis, colegio san jose la salle grado en que estudio 8b, jovany morales mis hermano jorhiel zapata, una persona mis padres roberto garcia, ¿quien soy yo? soy una persona, johisir garcia mis primos cristian, johisir garcia colegio en q estudio colegio san jose la salle, una persona mis padres jovany morales, johisir garcia vivo en villa alondra, una persona mi nombre johisir garcia, jovany morales mis hermano joshiel zapata