WARNING:
JavaScript is turned OFF. None of the links on this concept map will
work until it is reactivated.
If you need help turning JavaScript On, click here.
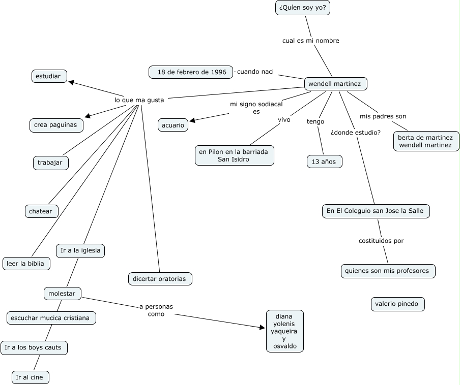
Este Cmap, tiene información relacionada con: biografia, wendell martinez vivo en Pilon en la barriada San Isidro, molestar a personas como diana yolenis yaqueira y osvaldo, En El Coleguio san Jose la Salle costituidos por quienes son mis profesores, wendell martinez ¿donde estudio? En El Coleguio san Jose la Salle, wendell martinez lo que ma gusta Ir al cine, ¿Quíen soy yo? cual es mi nombre wendell martinez, wendell martinez lo que ma gusta dicertar oratorias, wendell martinez lo que ma gusta crea paguinas, wendell martinez mis padres son berta de martinez wendell martinez, wendell martinez tengo 13 años, wendell martinez lo que ma gusta estudiar, wendell martinez lo que ma gusta trabajar, wendell martinez cuando naci 18 de febrero de 1996, wendell martinez lo que ma gusta chatear, wendell martinez mi signo sodiacal es acuario, wendell martinez lo que ma gusta leer la biblia