WARNING:
JavaScript is turned OFF. None of the links on this concept map will
work until it is reactivated.
If you need help turning JavaScript On, click here.
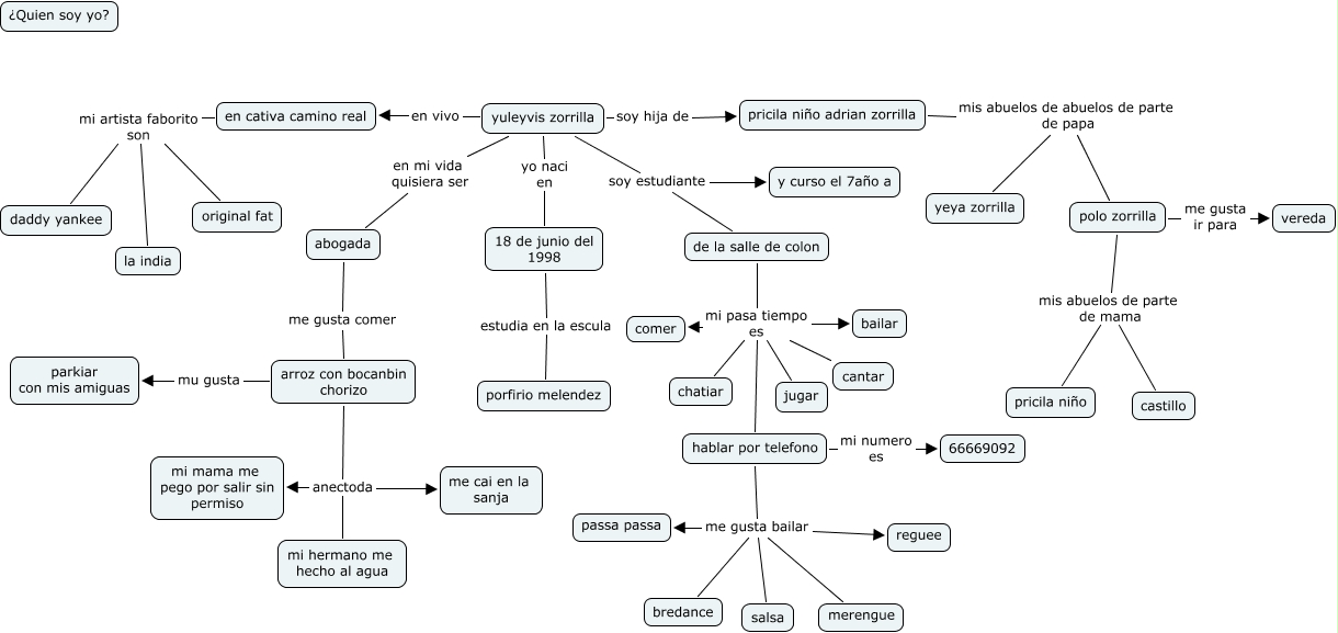
Este Cmap, tiene información relacionada con: biografia, en cativa camino real mi artista faborito son original fat, 18 de junio del 1998 estudia en la escula porfirio melendez, hablar por telefono me gusta bailar merengue, hablar por telefono me gusta bailar salsa, de la salle de colon mi pasa tiempo es chatiar, en cativa camino real mi artista faborito son daddy yankee, hablar por telefono mi numero es 66669092, pricila niño adrian zorrilla mis abuelos de abuelos de parte de papa yeya zorrilla, yuleyvis zorrilla yo naci en 18 de junio del 1998, arroz con bocanbin chorizo anectoda me cai en la sanja, polo zorrilla mis abuelos de parte de mama castillo, de la salle de colon mi pasa tiempo es jugar, yuleyvis zorrilla en vivo en cativa camino real, hablar por telefono me gusta bailar reguee, yuleyvis zorrilla en mi vida quisiera ser abogada, de la salle de colon mi pasa tiempo es hablar por telefono, de la salle de colon mi pasa tiempo es cantar, arroz con bocanbin chorizo anectoda mi hermano me hecho al agua, hablar por telefono me gusta bailar passa passa, de la salle de colon mi pasa tiempo es bailar