WARNING:
JavaScript is turned OFF. None of the links on this concept map will
work until it is reactivated.
If you need help turning JavaScript On, click here.
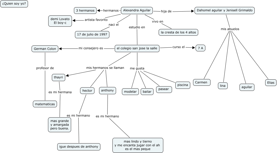
Este Cmap, tiene información relacionada con: biografia, Dahomel aguilar y Jenisell Grimaldo mis abuelos aguilar, el colegio san jose la salle me gusta pasear, el colegio san jose la salle me gusta modelar, Alexandra Aguilar vivo en la cresta de los 4 altos, thayri es mi hermana mas grande y amargada pero buena., Alexandra Aguilar artista favorito demi Lovato El boy-c, German Colon profesor de matematicas, el colegio san jose la salle mis hermanos se llaman anthony, Alexandra Aguilar naci el 17 de julio de 1997, el colegio san jose la salle curso el 7 A, Alexandra Aguilar hija de Dahomel aguilar y Jenisell Grimaldo, el colegio san jose la salle me gusta bailar, Alexandra Aguilar estudio en el colegio san jose la salle, hector es mi hermano igue despues de anthony, anthony es mi hermano mas lindo y tierno y me encanta jugar con el ah es el mas peque, Dahomel aguilar y Jenisell Grimaldo mis abuelos lina, el colegio san jose la salle me gusta piscina, el colegio san jose la salle mis hermanos se llaman hector, el colegio san jose la salle mis hermanos se llaman thayri, Dahomel aguilar y Jenisell Grimaldo mis abuelos Carmen