WARNING:
JavaScript is turned OFF. None of the links on this concept map will
work until it is reactivated.
If you need help turning JavaScript On, click here.
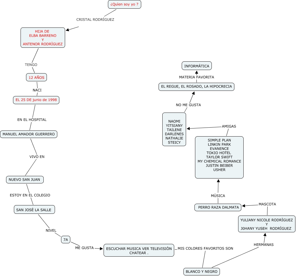
Este Cmap, tiene información relacionada con: BIOGRAFÌA, EL 25 DE junio de 1998 EN EL HOSPITAL MANUEL AMADOR GUERRERO, HIJA DE ELBA BARRENO Y ANTENOR RODRÌGUEZ TENGO 12 AÑOS, NUEVO SAN JUAN ESTOY EN EL COLEGIO SAN JOSÈ LA SALLE, MANUEL AMADOR GUERRERO VIVO EN NUEVO SAN JUAN, 12 AÑOS NACI EL 25 DE junio de 1998, NAOMI YITSIANY TAILENE DARLENES NATHALIE STEICY NO ME GUSTA EL REGUE, EL ROSADO, LA HIPOCRECIA, ¿Quìen soy yo ? CRISTAL RODRÌGUEZ HIJA DE ELBA BARRENO Y ANTENOR RODRÌGUEZ, BLANCO Y NEGRO HERMANAS YULIANY NICOLE RODRÌGUEZ Y J0HANY YUSEH RODRÌGUEZ, YULIANY NICOLE RODRÌGUEZ Y J0HANY YUSEH RODRÌGUEZ MASCOTA PERRO RAZA DALMATA, SIMPLE PLAN LINKIN PARK EVANENCE TOKIO HOTEL TAYLOR SWIFT MY CHEMICAL ROMANCE JUSTIN BEIBER USHER AMIGAS NAOMI YITSIANY TAILENE DARLENES NATHALIE STEICY, SAN JOSÈ LA SALLE NIVEL 7A, EL REGUE, EL ROSADO, LA HIPOCRECIA MATERIA FAVORITA INFORMÀTICA, 7A ME GUSTA ESCUCHAR MUSICA VER TELEVISIÒN CHATEAR ., ESCUCHAR MUSICA VER TELEVISIÒN CHATEAR . MIS COLORES FAVORITOS SON BLANCO Y NEGRO, PERRO RAZA DALMATA MÙSICA SIMPLE PLAN LINKIN PARK EVANENCE TOKIO HOTEL TAYLOR SWIFT MY CHEMICAL ROMANCE JUSTIN BEIBER USHER