WARNING:
JavaScript is turned OFF. None of the links on this concept map will
work until it is reactivated.
If you need help turning JavaScript On, click here.
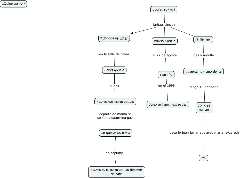
Este Cmap, tiene información relacionada con: biografia, como se llaman juacarlo juan javier abelardo maria jayzareth ????, cuantos hermano tienes tengo 18 hermano ????, y como sellama tu abuelo departe de mama se se llama saturnina gavi en que grado estas, cundo naciste el 27 de agoste y en año, tienes abuelo si dos y como sellama tu abuelo, y dondde estudias en la salle de colon tienes abuelo, ¿ quien soy yo ? jaritzel sinclair se llaman, se llaman ines y arnulfo cuantos hermano tienes, ¿ quien soy yo ? jaritzel sinclair cundo naciste, ¿ quien soy yo ? jaritzel sinclair y dondde estudias, en que grado estas en septimo y como se llama tu abuelo departe de papa, y en año en el 1998 como se llaman tus pades