WARNING:
JavaScript is turned OFF. None of the links on this concept map will
work until it is reactivated.
If you need help turning JavaScript On, click here.
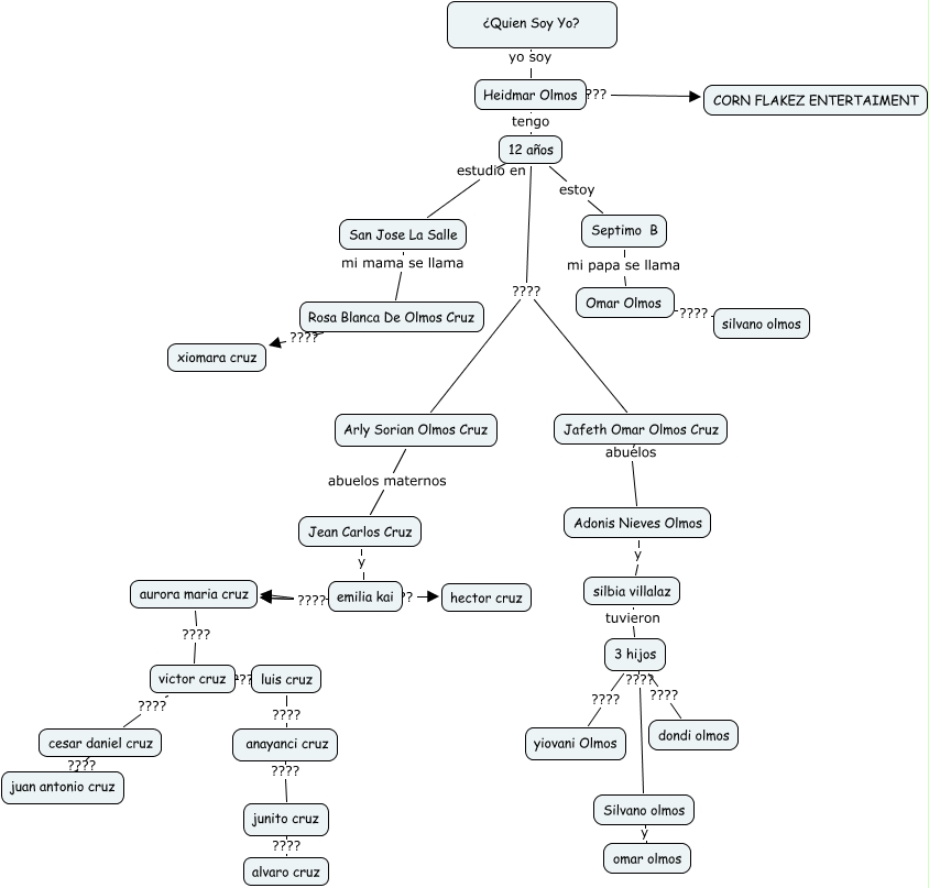
Este Cmap, tiene información relacionada con: mi biografia, 3 hijos ???? Silvano olmos, Omar Olmos ???? silvano olmos, Arly Sorian Olmos Cruz abuelos maternos Jean Carlos Cruz, victor cruz ???? cesar daniel cruz, 12 años ???? Arly Sorian Olmos Cruz, emilia kai ???? hector cruz, 12 años estoy Septimo B, ¿Quien Soy Yo? yo soy Heidmar Olmos, Jafeth Omar Olmos Cruz abuelos Adonis Nieves Olmos, luis cruz ???? anayanci cruz, 12 años ???? Jafeth Omar Olmos Cruz, 12 años estudio en San Jose La Salle, Heidmar Olmos ???? CORN FLAKEZ ENTERTAIMENT, victor cruz ???? luis cruz, junito cruz ???? alvaro cruz, emilia kai ???? aurora maria cruz, silbia villalaz tuvieron 3 hijos, Adonis Nieves Olmos y silbia villalaz, aurora maria cruz ???? victor cruz, emilia kai ???? aurora maria cruz