WARNING:
JavaScript is turned OFF. None of the links on this concept map will
work until it is reactivated.
If you need help turning JavaScript On, click here.
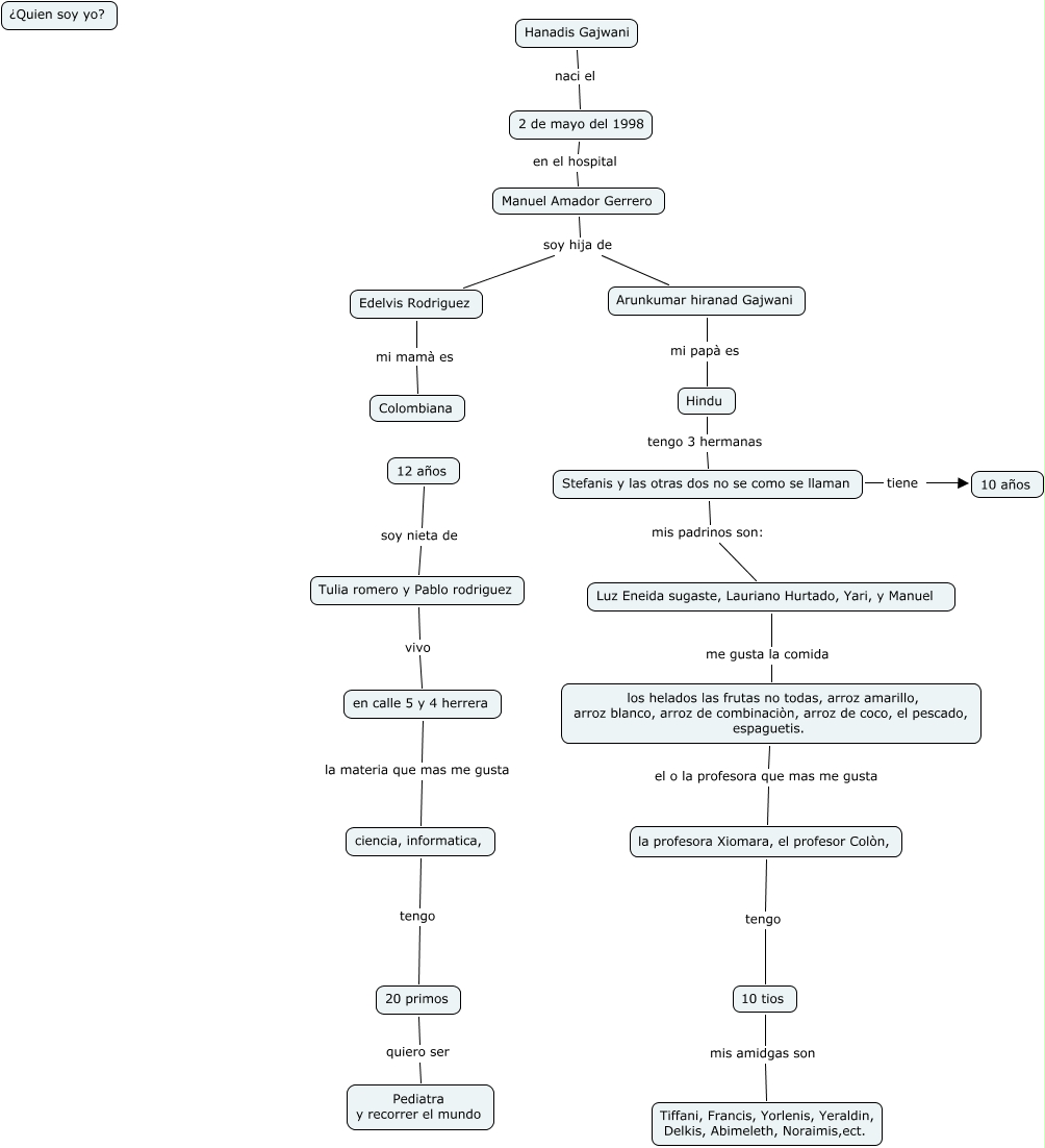
Este Cmap, tiene información relacionada con: Biografia, Arunkumar hiranad Gajwani mi papà es Hindu, los helados las frutas no todas, arroz amarillo, arroz blanco, arroz de combinaciòn, arroz de coco, el pescado, espaguetis. el o la profesora que mas me gusta la profesora Xiomara, el profesor Colòn,, Stefanis y las otras dos no se como se llaman tiene 10 años, Tulia romero y Pablo rodriguez vivo en calle 5 y 4 herrera, 10 tios mis amidgas son Tiffani, Francis, Yorlenis, Yeraldin, Delkis, Abimeleth, Noraimis,ect., Hindu tengo 3 hermanas Stefanis y las otras dos no se como se llaman, Manuel Amador Gerrero soy hija de Arunkumar hiranad Gajwani, Manuel Amador Gerrero soy hija de Edelvis Rodriguez, Edelvis Rodriguez mi mamà es Colombiana, en calle 5 y 4 herrera la materia que mas me gusta ciencia, informatica,, la profesora Xiomara, el profesor Colòn, tengo 10 tios, Hanadis Gajwani naci el 2 de mayo del 1998, 2 de mayo del 1998 en el hospital Manuel Amador Gerrero, Luz Eneida sugaste, Lauriano Hurtado, Yari, y Manuel me gusta la comida los helados las frutas no todas, arroz amarillo, arroz blanco, arroz de combinaciòn, arroz de coco, el pescado, espaguetis., Stefanis y las otras dos no se como se llaman mis padrinos son: Luz Eneida sugaste, Lauriano Hurtado, Yari, y Manuel, ciencia, informatica, tengo 20 primos, 20 primos quiero ser Pediatra y recorrer el mundo, 12 años soy nieta de Tulia romero y Pablo rodriguez