WARNING:
JavaScript is turned OFF. None of the links on this concept map will
work until it is reactivated.
If you need help turning JavaScript On, click here.
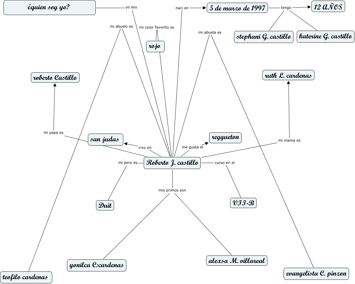
Este Cmap, tiene información relacionada con: biografia, Roberto J. castillo mi color favorito es rojo, Roberto J. castillo mis primos son yonilca C:cardenas, 5 de marzo de 1997 tengo katerine G. castillo, stephani G. castillo tengo 12 AÑOS, Roberto J. castillo mi abuela es evangelista C. pinzon, ¿quien soy yo? yo soy Roberto J. castillo, Roberto J. castillo me gusta el reggueton, Roberto J. castillo naci en 5 de marzo de 1997, Roberto J. castillo mi mama es ruth L. cardenas, Roberto J. castillo mi abuelo es teofilo cardenas, 5 de marzo de 1997 tengo 12 AÑOS, Roberto J. castillo mi pero es Duit, Roberto J. castillo vivo en san judas, Roberto J. castillo mis primos son alexsa M. villareal, stephani G. castillo tengo katerine G. castillo, Roberto J. castillo mi papa es roberto Castillo, Roberto J. castillo curso en el VII-B