WARNING:
JavaScript is turned OFF. None of the links on this concept map will
work until it is reactivated.
If you need help turning JavaScript On, click here.
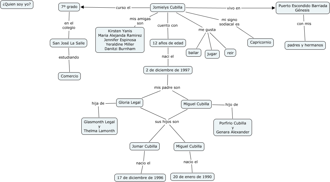
Este Cmap, tiene información relacionada con: Biografía, Puerto Escondido Barriada Génesis con mis padres y hermanos, Jomielys Cubilla me gusta reir, Jomielys Cubilla mi signo sodiacal es Capricornio, 12 años de edad naci el 2 de diciembre de 1997, San José La Salle estudiando Comercio, Jomielys Cubilla vivo en Puerto Escondido Barriada Génesis, Jomielys Cubilla mis amigas son Kirsten Yanis Maria Alejanda Ramirez Jennifer Espinosa Yeraldine Miller Danitzi Burnham, Miguel Cubilla sus hijos son Miguel Cubilla, Jomielys Cubilla curso el 7º grado, 7º grado en el colegio San José La Salle, 2 de diciembre de 1997 mis padre son Gloria Legal, 2 de diciembre de 1997 mis padre son Miguel Cubilla, Miguel Cubilla nacio el 20 de enero de 1990, Jomielys Cubilla cuento con 12 años de edad, Miguel Cubilla sus hijos son Jomar Cubilla, Jomielys Cubilla me gusta bailar, Gloria Legal hija de Glasmonth Legal y Thelma Lamonth, Jomar Cubilla nacio el 17 de diciembre de 1996, Gloria Legal sus hijos son Jomar Cubilla, Miguel Cubilla hijo de Porfirio Cubilla y Genara Alexander