WARNING:
JavaScript is turned OFF. None of the links on this concept map will
work until it is reactivated.
If you need help turning JavaScript On, click here.
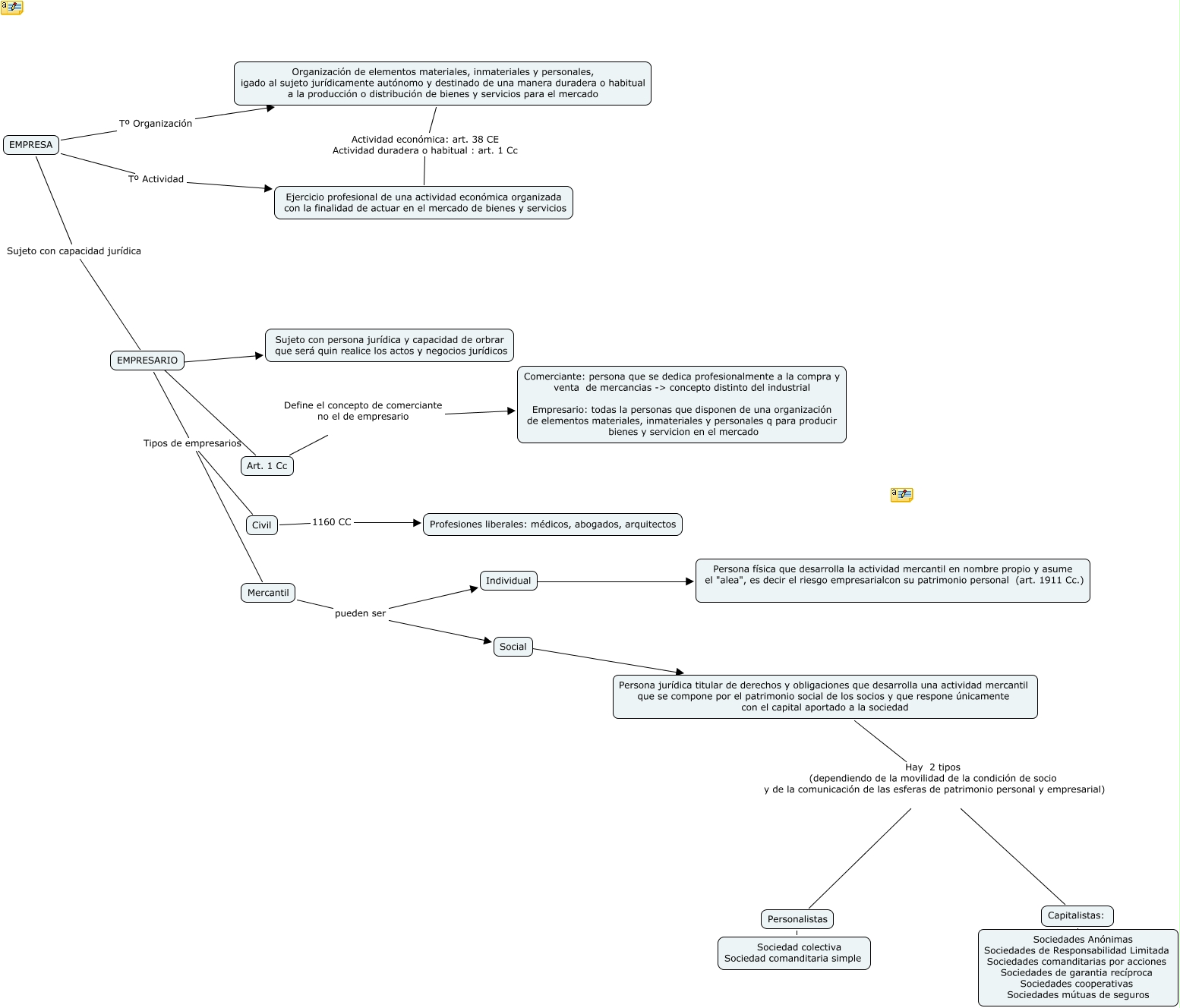
Este Cmap, tiene información relacionada con: Practica 1 Merca i, Art. 1 Cc Define el concepto de comerciante no el de empresario Comerciante: persona que se dedica profesionalmente a la compra y venta de mercancias -> concepto distinto del industrial Empresario: todas la personas que disponen de una organización de elementos materiales, inmateriales y personales q para producir bienes y servicion en el mercado, Individual ???? Persona física que desarrolla la actividad mercantil en nombre propio y asume el "alea", es decir el riesgo empresarialcon su patrimonio personal (art. 1911 Cc.), Mercantil pueden ser Social, Personalistas ???? Sociedad colectiva Sociedad comanditaria simple, EMPRESA Sujeto con capacidad jurídica EMPRESARIO, EMPRESA Tº Organización Organización de elementos materiales, inmateriales y personales, igado al sujeto jurídicamente autónomo y destinado de una manera duradera o habitual a la producción o distribución de bienes y servicios para el mercado, Mercantil pueden ser Individual, EMPRESARIO ???? Art. 1 Cc, EMPRESARIO Tipos de empresarios Mercantil, Organización de elementos materiales, inmateriales y personales, igado al sujeto jurídicamente autónomo y destinado de una manera duradera o habitual a la producción o distribución de bienes y servicios para el mercado Actividad económica: art. 38 CE Actividad duradera o habitual : art. 1 Cc Ejercicio profesional de una actividad económica organizada con la finalidad de actuar en el mercado de bienes y servicios, Capitalistas: ???? Sociedades Anónimas Sociedades de Responsabilidad Limitada Sociedades comanditarias por acciones Sociedades de garantia recíproca Sociedades cooperativas Sociedades mútuas de seguros, EMPRESARIO ???? Sujeto con persona jurídica y capacidad de orbrar que será quin realice los actos y negocios jurídicos, EMPRESARIO Tipos de empresarios Civil, Social ???? Persona jurídica titular de derechos y obligaciones que desarrolla una actividad mercantil que se compone por el patrimonio social de los socios y que respone únicamente con el capital aportado a la sociedad, EMPRESA Tº Actividad Ejercicio profesional de una actividad económica organizada con la finalidad de actuar en el mercado de bienes y servicios, Persona jurídica titular de derechos y obligaciones que desarrolla una actividad mercantil que se compone por el patrimonio social de los socios y que respone únicamente con el capital aportado a la sociedad Hay 2 tipos (dependiendo de la movilidad de la condición de socio y de la comunicación de las esferas de patrimonio personal y empresarial) Capitalistas:, Civil 1160 CC Profesiones liberales: médicos, abogados, arquitectos, Persona jurídica titular de derechos y obligaciones que desarrolla una actividad mercantil que se compone por el patrimonio social de los socios y que respone únicamente con el capital aportado a la sociedad Hay 2 tipos (dependiendo de la movilidad de la condición de socio y de la comunicación de las esferas de patrimonio personal y empresarial) Personalistas