WARNING:
JavaScript is turned OFF. None of the links on this concept map will
work until it is reactivated.
If you need help turning JavaScript On, click here.
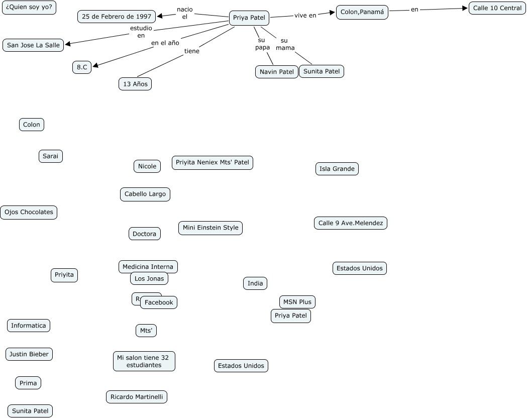
Este Cmap, tiene información relacionada con: Biografia, Priya Patel tiene 13 Años, Priya Patel nacio el 25 de Febrero de 1997, Priya Patel vive en Colon,Panamá, Priya Patel estudio en San Jose La Salle, Priya Patel su mama Sunita Patel, Colon,Panamá en Calle 10 Central, Priya Patel su papa Navin Patel, Priya Patel en el año 8.C