WARNING:
JavaScript is turned OFF. None of the links on this concept map will
work until it is reactivated.
If you need help turning JavaScript On, click here.
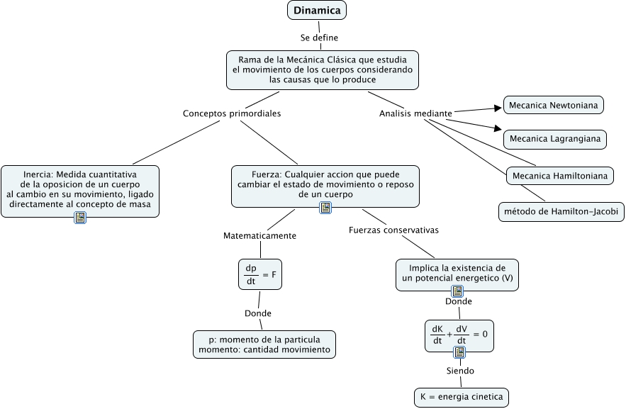
Este Cmap, tiene información relacionada con: Dinamica introducción, Rama de la Mecánica Clásica que estudia el movimiento de los cuerpos considerando las causas que lo produce Analisis mediante método de Hamilton-Jacobi, Dinamica Se define Rama de la Mecánica Clásica que estudia el movimiento de los cuerpos considerando las causas que lo produce, Rama de la Mecánica Clásica que estudia el movimiento de los cuerpos considerando las causas que lo produce Conceptos primordiales Fuerza: Cualquier accion que puede cambiar el estado de movimiento o reposo de un cuerpo, Rama de la Mecánica Clásica que estudia el movimiento de los cuerpos considerando las causas que lo produce Conceptos primordiales Inercia: Medida cuantitativa de la oposicion de un cuerpo al cambio en su movimiento, ligado directamente al concepto de masa, <math xmlns="http://www.w3.org/1998/Math/MathML"> <mrow> <mfrac> <mtext> dK </mtext> <mtext> dt </mtext> </mfrac> <mtext> + </mtext> <mfrac> <mtext> dV </mtext> <mtext> dt </mtext> </mfrac> <mtext> = 0 </mtext> </mrow> </math> Siendo K = energia cinetica, Fuerza: Cualquier accion que puede cambiar el estado de movimiento o reposo de un cuerpo Fuerzas conservativas Implica la existencia de un potencial energetico (V), Rama de la Mecánica Clásica que estudia el movimiento de los cuerpos considerando las causas que lo produce Analisis mediante Mecanica Lagrangiana, <math xmlns="http://www.w3.org/1998/Math/MathML"> <mrow> <mfrac> <mtext> dp </mtext> <mtext> dt </mtext> </mfrac> <mtext> = F </mtext> </mrow> </math> Donde p: momento de la particula momento: cantidad movimiento, Fuerza: Cualquier accion que puede cambiar el estado de movimiento o reposo de un cuerpo Matematicamente <math xmlns="http://www.w3.org/1998/Math/MathML"> <mrow> <mfrac> <mtext> dp </mtext> <mtext> dt </mtext> </mfrac> <mtext> = F </mtext> </mrow> </math>, Implica la existencia de un potencial energetico (V) Donde <math xmlns="http://www.w3.org/1998/Math/MathML"> <mrow> <mfrac> <mtext> dK </mtext> <mtext> dt </mtext> </mfrac> <mtext> + </mtext> <mfrac> <mtext> dV </mtext> <mtext> dt </mtext> </mfrac> <mtext> = 0 </mtext> </mrow> </math>, Rama de la Mecánica Clásica que estudia el movimiento de los cuerpos considerando las causas que lo produce Analisis mediante Mecanica Newtoniana, Rama de la Mecánica Clásica que estudia el movimiento de los cuerpos considerando las causas que lo produce Analisis mediante Mecanica Hamiltoniana