WARNING:
JavaScript is turned OFF. None of the links on this concept map will
work until it is reactivated.
If you need help turning JavaScript On, click here.
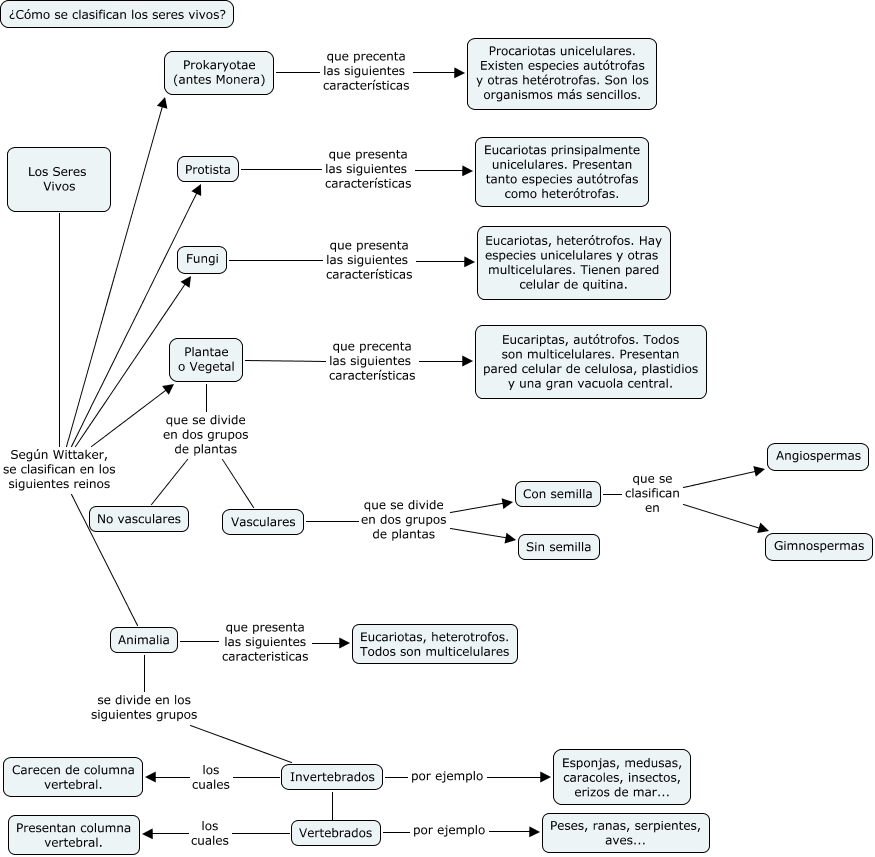
Este Cmap, tiene información relacionada con: clasificasion de las plantas E.G, Los Seres Vivos Según Wittaker, se clasifican en los siguientes reinos Protista, Los Seres Vivos Según Wittaker, se clasifican en los siguientes reinos Animalia, Prokaryotae (antes Monera) que precenta las siguientes características Procariotas unicelulares. Existen especies autótrofas y otras hetérotrofas. Son los organismos más sencillos., Con semilla que se clasifican en Gimnospermas, Animalia que presenta las siguientes caracteristicas Eucariotas, heterotrofos. Todos son multicelulares, Vertebrados por ejemplo Peses, ranas, serpientes, aves..., Vertebrados los cuales Presentan columna vertebral., Con semilla que se clasifican en Angiospermas, Los Seres Vivos Según Wittaker, se clasifican en los siguientes reinos Plantae o Vegetal, Invertebrados por ejemplo Esponjas, medusas, caracoles, insectos, erizos de mar..., Vasculares que se divide en dos grupos de plantas Con semilla, Fungi que presenta las siguientes características Eucariotas, heterótrofos. Hay especies unicelulares y otras multicelulares. Tienen pared celular de quitina., Animalia se divide en los siguientes grupos Invertebrados, Los Seres Vivos Según Wittaker, se clasifican en los siguientes reinos Prokaryotae (antes Monera), Invertebrados ???? Vertebrados, Plantae o Vegetal que se divide en dos grupos de plantas Vasculares, Invertebrados los cuales Carecen de columna vertebral., Plantae o Vegetal que se divide en dos grupos de plantas No vasculares, Plantae o Vegetal que precenta las siguientes características Eucariptas, autótrofos. Todos son multicelulares. Presentan pared celular de celulosa, plastidios y una gran vacuola central., Vasculares que se divide en dos grupos de plantas Sin semilla