WARNING:
JavaScript is turned OFF. None of the links on this concept map will
work until it is reactivated.
If you need help turning JavaScript On, click here.
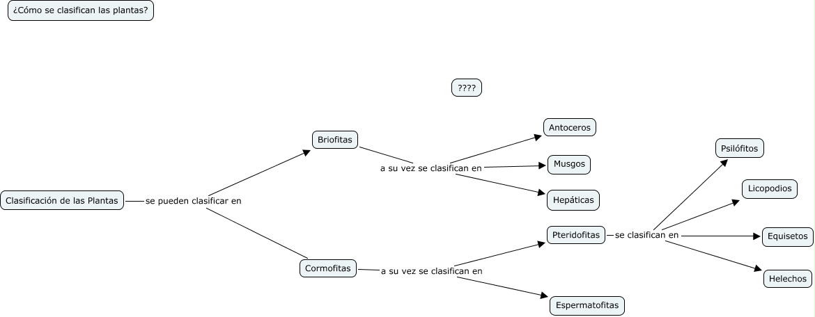
Este Cmap, tiene información relacionada con: Clasificación de las Plantas, Clasificación de las Plantas se pueden clasificar en Cormofitas, Pteridofitas se clasifican en Licopodios, Pteridofitas se clasifican en Helechos, Pteridofitas se clasifican en Psilófitos, Cormofitas a su vez se clasifican en Pteridofitas, Clasificación de las Plantas se pueden clasificar en Briofitas, Briofitas a su vez se clasifican en Musgos, Cormofitas a su vez se clasifican en Espermatofitas, Briofitas a su vez se clasifican en Antoceros, Pteridofitas se clasifican en Equisetos, Briofitas a su vez se clasifican en Hepáticas