WARNING:
JavaScript is turned OFF. None of the links on this concept map will
work until it is reactivated.
If you need help turning JavaScript On, click here.
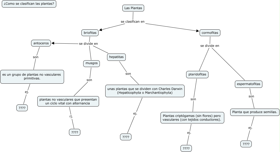
Este Cmap, tiene información relacionada con: clasificación de las plantas Ya, briofitas se divide en musgos, espermatofitas son Planta que produce semillas., pteridofitas son Plantas criptógamas (sin flores) pero vasculares (con tejidos conductores)., cormofitas se divide en pteridofitas, Las Plantas se clasifican en briofitas, Las Plantas se clasifican en cormofitas, unas plantas que se dividen con Charles Darwin (Hepaticophyta o Marchantiophyta) ej. ????, Planta que produce semillas. ej. ????, hepatitas son unas plantas que se dividen con Charles Darwin (Hepaticophyta o Marchantiophyta), musgos son plantas no vasculares que presentan un ciclo vital con alternancia, antoceros son es un grupo de plantas no vasculares primitivas., Plantas criptógamas (sin flores) pero vasculares (con tejidos conductores). ej. ????, cormofitas se divide en espermatofitas, plantas no vasculares que presentan un ciclo vital con alternancia rj. ????, briofitas se divide en hepatitas, briofitas se divide en antoceros, es un grupo de plantas no vasculares primitivas. ej. ????