WARNING:
JavaScript is turned OFF. None of the links on this concept map will
work until it is reactivated.
If you need help turning JavaScript On, click here.
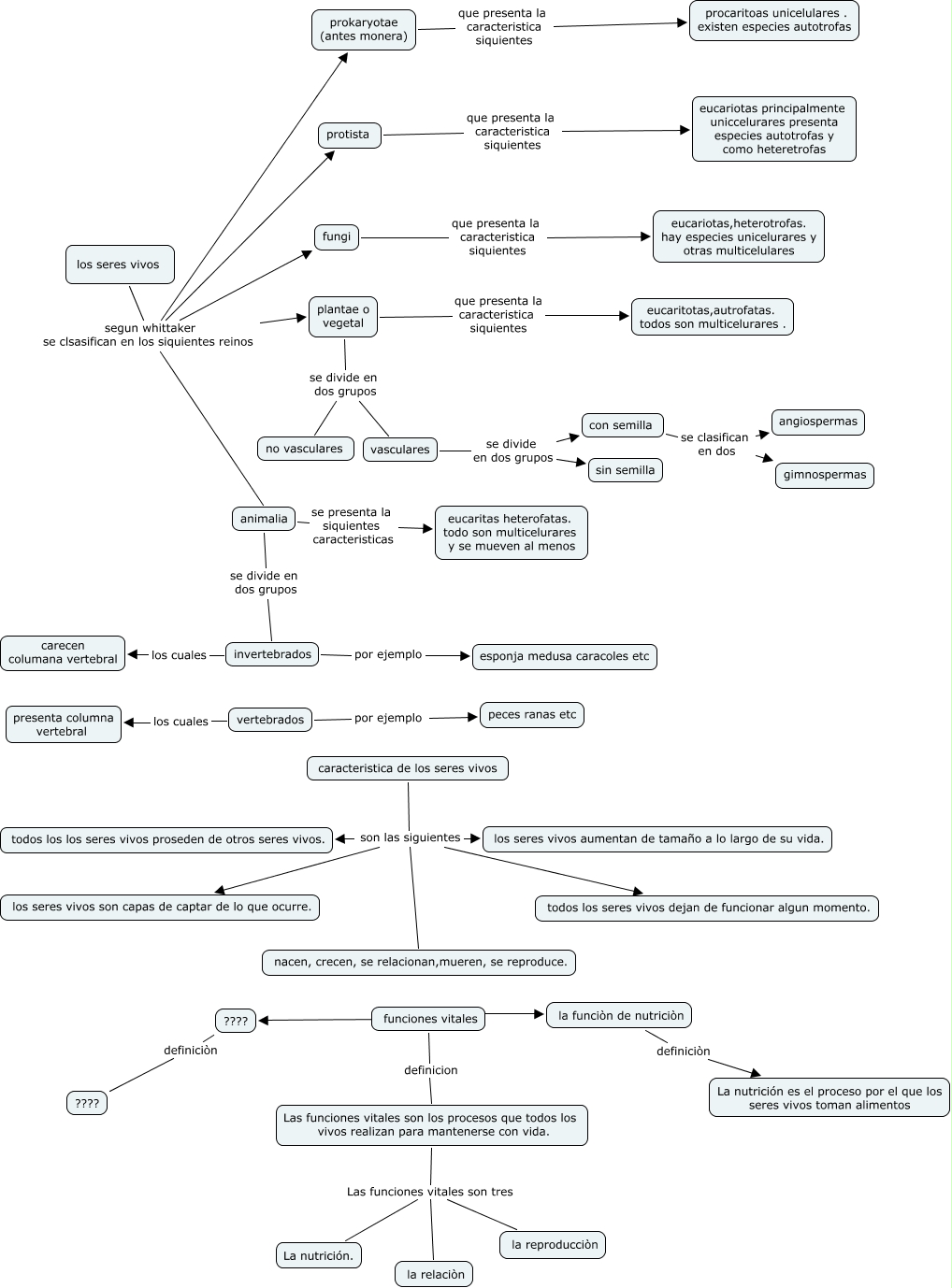
Este Cmap, tiene información relacionada con: genesis clarke, animalia se presenta la siquientes caracteristicas eucaritas heterofatas. todo son multicelurares y se mueven al menos, invertebrados los cuales carecen columana vertebral, vasculares se divide en dos grupos sin semilla, caracteristica de los seres vivos son las siguientes todos los seres vivos dejan de funcionar algun momento., funciones vitales ???? ????, Las funciones vitales son los procesos que todos los vivos realizan para mantenerse con vida. Las funciones vitales son tres La nutrición., invertebrados por ejemplo esponja medusa caracoles etc, protista que presenta la caracteristica siquientes eucariotas principalmente uniccelurares presenta especies autotrofas y como heteretrofas, fungi que presenta la caracteristica siquientes eucariotas,heterotrofas. hay especies unicelurares y otras multicelulares, vertebrados los cuales presenta columna vertebral, plantae o vegetal se divide en dos grupos no vasculares, la funciòn de nutriciòn definiciòn La nutrición es el proceso por el que los seres vivos toman alimentos, los seres vivos segun whittaker se clsasifican en los siquientes reinos protista, caracteristica de los seres vivos son las siguientes todos los los seres vivos proseden de otros seres vivos., los seres vivos segun whittaker se clsasifican en los siquientes reinos prokaryotae (antes monera), con semilla se clasifican en dos angiospermas, Las funciones vitales son los procesos que todos los vivos realizan para mantenerse con vida. Las funciones vitales son tres la relaciòn, funciones vitales definicion Las funciones vitales son los procesos que todos los vivos realizan para mantenerse con vida., Las funciones vitales son los procesos que todos los vivos realizan para mantenerse con vida. Las funciones vitales son tres la reproducciòn, los seres vivos segun whittaker se clsasifican en los siquientes reinos fungi