WARNING:
JavaScript is turned OFF. None of the links on this concept map will
work until it is reactivated.
If you need help turning JavaScript On, click here.
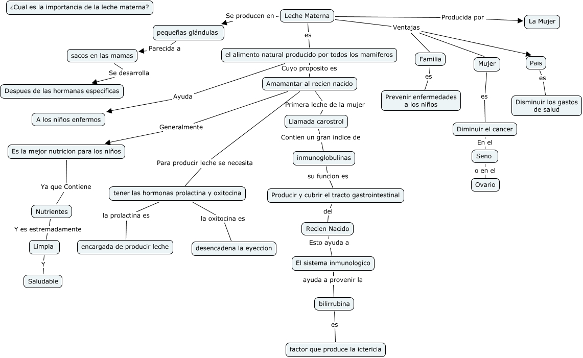
Este Cmap, tiene información relacionada con: leche materna, Leche Materna Ventajas Familia, Recien Nacido Esto ayuda a El sistema inmunologico, Familia es Prevenir enfermedades a los niños, Leche Materna Ventajas Pais, Mujer es Diminuir el cancer, Pais es Disminuir los gastos de salud, Llamada carostrol Contien un gran indice de inmunoglobulinas, Amamantar al recien nacido Primera leche de la mujer Llamada carostrol, Nutrientes Y es estremadamente Limpia, el alimento natural producido por todos los mamiferos Cuyo proposito es Amamantar al recien nacido, el alimento natural producido por todos los mamiferos Ayuda A los niños enfermos, Amamantar al recien nacido Generalmente Es la mejor nutricion para los niños, Leche Materna Se producen en pequeñas glándulas, Es la mejor nutricion para los niños Ya que Contiene Nutrientes, tener las hormonas prolactina y oxitocina la prolactina es encargada de producir leche, pequeñas glándulas Parecida a sacos en las mamas, inmunoglobulinas su funcion es Producir y cubrir el tracto gastrointestinal, bilirrubina es factor que produce la ictericia, Limpia Y Saludable, El sistema inmunologico ayuda a provenir la bilirrubina