WARNING:
JavaScript is turned OFF. None of the links on this concept map will
work until it is reactivated.
If you need help turning JavaScript On, click here.
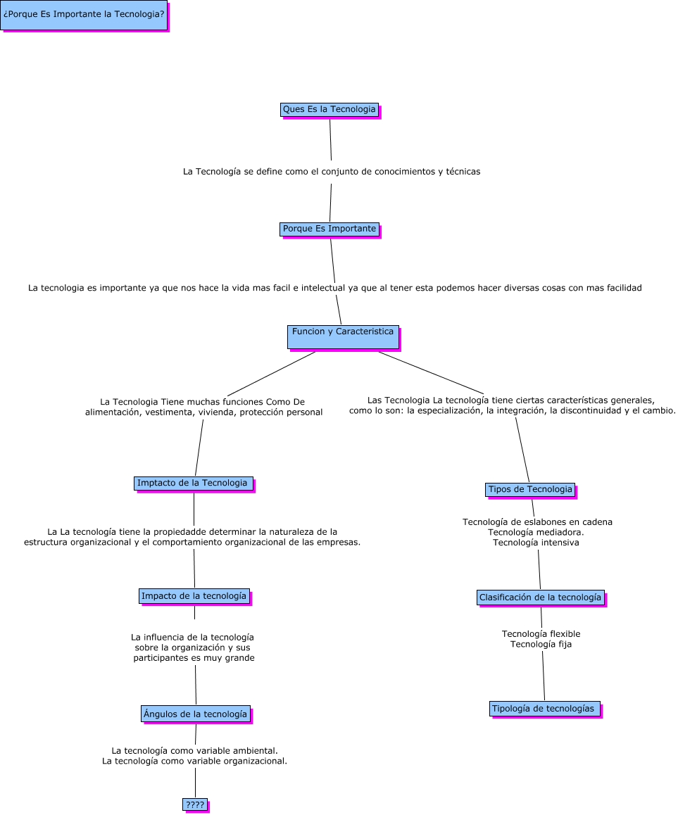
Este Cmap, tiene información relacionada con: la Tecnologia Septimo - A, Tipos de Tecnologia Tecnología de eslabones en cadena Tecnología mediadora. Tecnología intensiva Clasificación de la tecnología, Impacto de la tecnología La influencia de la tecnología sobre la organización y sus participantes es muy grande Ángulos de la tecnología, Porque Es Importante La tecnologia es importante ya que nos hace la vida mas facil e intelectual ya que al tener esta podemos hacer diversas cosas con mas facilidad Funcion y Caracteristica, Funcion y Caracteristica La Tecnologia Tiene muchas funciones Como De alimentación, vestimenta, vivienda, protección personal Imptacto de la Tecnologia, Imptacto de la Tecnologia La La tecnología tiene la propiedadde determinar la naturaleza de la estructura organizacional y el comportamiento organizacional de las empresas. Impacto de la tecnología, Ques Es la Tecnologia La Tecnología se define como el conjunto de conocimientos y técnicas Porque Es Importante, Funcion y Caracteristica Las Tecnologia La tecnología tiene ciertas características generales, como lo son: la especialización, la integración, la discontinuidad y el cambio. Tipos de Tecnologia, Ángulos de la tecnología La tecnología como variable ambiental. La tecnología como variable organizacional. ????, Clasificación de la tecnología Tecnología flexible Tecnología fija Tipología de tecnologías