WARNING:
JavaScript is turned OFF. None of the links on this concept map will
work until it is reactivated.
If you need help turning JavaScript On, click here.
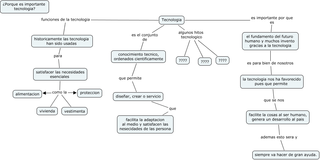
Este Cmap, tiene información relacionada con: La tecnologia 7a, Tecnologia funciones de la tecnologia historicamente las tecnologia han sido usadas, satisfacer las necesidades esenciales como la vestimenta, facilite la cosas al ser humano, genera un desarrollo al pais ademas esto sera y siempre va hacer de gran ayuda., el fundamento del futuro humano y muchos invento gracias a la tecnologia es para bien de nosotros la tecnologia nos ha favorecido pues que permite, satisfacer las necesidades esenciales como la proteccion, conocimiento tecnico, ordenados cientificamente que permite diseñar, crear o servicio, Tecnologia es el conjunto de conocimiento tecnico, ordenados cientificamente, satisfacer las necesidades esenciales como la vivienda, la tecnologia nos ha favorecido pues que permite que se nos facilite la cosas al ser humano, genera un desarrollo al pais, Tecnologia algunos hitos tecnologico ????, Tecnologia algunos hitos tecnologico ????, Tecnologia es importante por que es el fundamento del futuro humano y muchos invento gracias a la tecnologia, satisfacer las necesidades esenciales como la alimentacion, historicamente las tecnologia han sido usadas para satisfacer las necesidades esenciales, diseñar, crear o servicio que facilita la adaptacion al medio y satisfacen las nesecidades de las persona, Tecnologia algunos hitos tecnologico ????