WARNING:
JavaScript is turned OFF. None of the links on this concept map will
work until it is reactivated.
If you need help turning JavaScript On, click here.
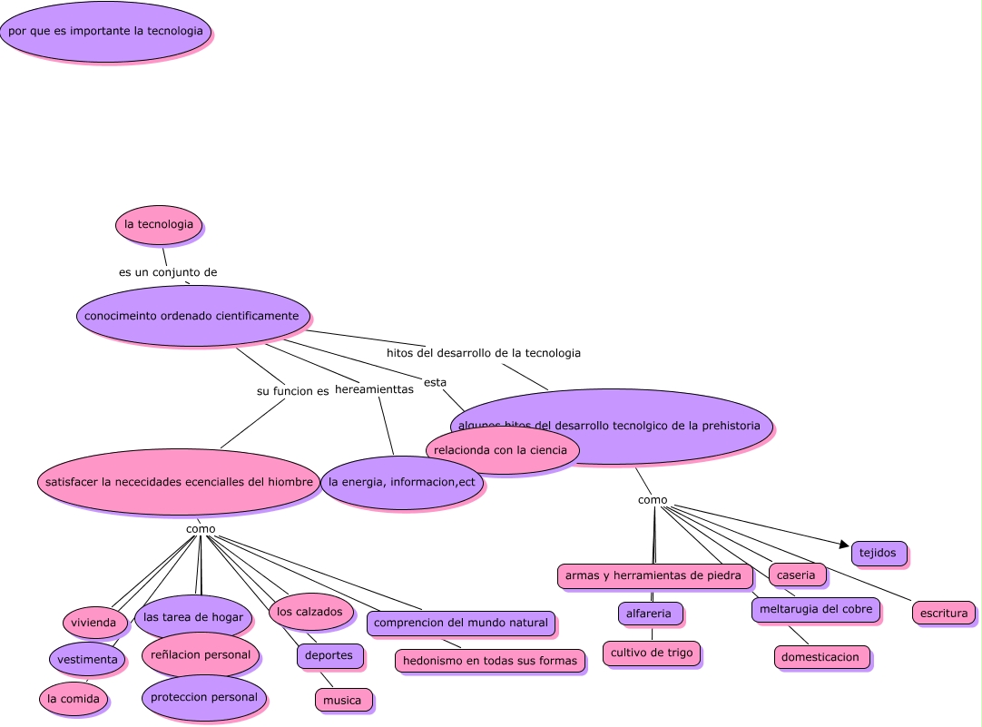
Este Cmap, tiene información relacionada con: la tecnologia 7ºa, algunos hitos del desarrollo tecnolgico de la prehistoria como meltarugia del cobre, satisfacer la nececidades ecencialles del hiombre como vivienda, satisfacer la nececidades ecencialles del hiombre como los calzados, satisfacer la nececidades ecencialles del hiombre como la comida, algunos hitos del desarrollo tecnolgico de la prehistoria como escritura, conocimeinto ordenado cientificamente esta relacionda con la ciencia, conocimeinto ordenado cientificamente hereamienttas la energia, informacion,ect, satisfacer la nececidades ecencialles del hiombre como las tarea de hogar, algunos hitos del desarrollo tecnolgico de la prehistoria como armas y herramientas de piedra, conocimeinto ordenado cientificamente hitos del desarrollo de la tecnologia algunos hitos del desarrollo tecnolgico de la prehistoria, la tecnologia es un conjunto de conocimeinto ordenado cientificamente, satisfacer la nececidades ecencialles del hiombre como comprencion del mundo natural, satisfacer la nececidades ecencialles del hiombre como hedonismo en todas sus formas, conocimeinto ordenado cientificamente su funcion es satisfacer la nececidades ecencialles del hiombre, algunos hitos del desarrollo tecnolgico de la prehistoria como caseria, satisfacer la nececidades ecencialles del hiombre como vestimenta, algunos hitos del desarrollo tecnolgico de la prehistoria como cultivo de trigo, satisfacer la nececidades ecencialles del hiombre como proteccion personal, algunos hitos del desarrollo tecnolgico de la prehistoria como domesticacion, satisfacer la nececidades ecencialles del hiombre como deportes