WARNING:
JavaScript is turned OFF. None of the links on this concept map will
work until it is reactivated.
If you need help turning JavaScript On, click here.
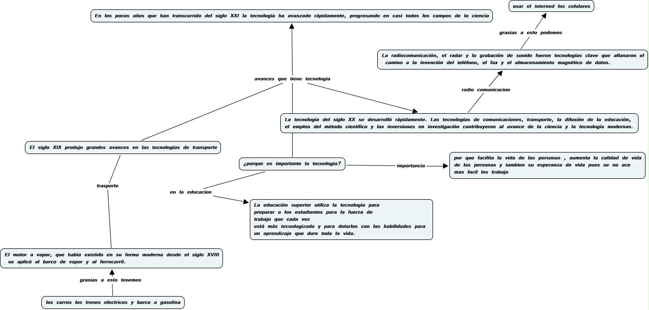
Este Cmap, tiene información relacionada con: tecnologia 7 A, ¿porque es importante la tecnologia? en la educacion La educación superior utiliza la tecnología para preparar a los estudiantes para la fuerza de trabajo que cada vez está más tecnologizada y para dotarlos con las habilidades para un aprendizaje que dure toda la vida., La tecnología del siglo XX se desarrolló rápidamente. Las tecnologías de comunicaciones, transporte, la difusión de la educación, el empleo del método científico y las inversiones en investigación contribuyeron al avance de la ciencia y la tecnología modernas. radio comunicacion La radiocomunicación, el radar y la grabación de sonido fueron tecnologías clave que allanaron el camino a la invención del teléfono, el fax y el almacenamiento magnético de datos., ¿porque es importante la tecnologia? avances que tiene tecnologia La tecnología del siglo XX se desarrolló rápidamente. Las tecnologías de comunicaciones, transporte, la difusión de la educación, el empleo del método científico y las inversiones en investigación contribuyeron al avance de la ciencia y la tecnología modernas., ¿porque es importante la tecnologia? avances que tiene tecnologia El siglo XIX produjo grandes avances en las tecnologías de transporte, El siglo XIX produjo grandes avances en las tecnologías de transporte trasporte El motor a vapor, que había existido en su forma moderna desde el siglo XVIII se aplicó al barco de vapor y al ferrocarril., ¿porque es importante la tecnologia? avances que tiene tecnologia En los pocos años que han transcurrido del siglo XXI la tecnología ha avanzado rápidamente, progresando en casi todos los campos de la ciencia, los carros los trenes electricos y barco a gasolina grasias a esto tenemos El motor a vapor, que había existido en su forma moderna desde el siglo XVIII se aplicó al barco de vapor y al ferrocarril., ¿porque es importante la tecnologia? importancia por que facilita la vida de las personas , aumenta la calidad de vida de las personas y tambien su esperanza de vida pues se no ace mas facil los trabajo, La radiocomunicación, el radar y la grabación de sonido fueron tecnologías clave que allanaron el camino a la invención del teléfono, el fax y el almacenamiento magnético de datos. grasias a esto podemos usar el interned los celulares