WARNING:
JavaScript is turned OFF. None of the links on this concept map will
work until it is reactivated.
If you need help turning JavaScript On, click here.
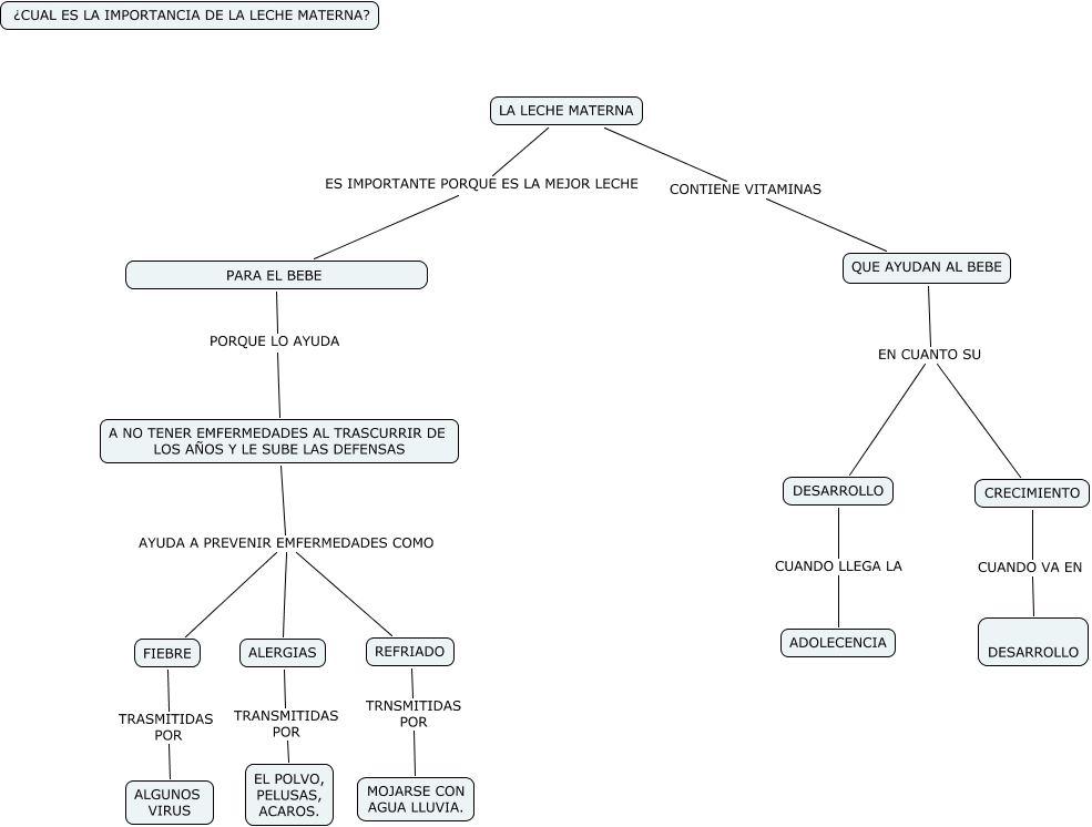
Este Cmap, tiene información relacionada con: LECHE MATERNA 7B, DESARROLLO CUANDO LLEGA LA ADOLECENCIA, ALERGIAS TRANSMITIDAS POR EL POLVO, PELUSAS, ACAROS., FIEBRE TRASMITIDAS POR ALGUNOS VIRUS, QUE AYUDAN AL BEBE EN CUANTO SU DESARROLLO, A NO TENER EMFERMEDADES AL TRASCURRIR DE LOS AÑOS Y LE SUBE LAS DEFENSAS AYUDA A PREVENIR EMFERMEDADES COMO REFRIADO, A NO TENER EMFERMEDADES AL TRASCURRIR DE LOS AÑOS Y LE SUBE LAS DEFENSAS AYUDA A PREVENIR EMFERMEDADES COMO ALERGIAS, PARA EL BEBE PORQUE LO AYUDA A NO TENER EMFERMEDADES AL TRASCURRIR DE LOS AÑOS Y LE SUBE LAS DEFENSAS, LA LECHE MATERNA ES IMPORTANTE PORQUE ES LA MEJOR LECHE PARA EL BEBE, LA LECHE MATERNA CONTIENE VITAMINAS QUE AYUDAN AL BEBE, REFRIADO TRNSMITIDAS POR MOJARSE CON AGUA LLUVIA., QUE AYUDAN AL BEBE EN CUANTO SU CRECIMIENTO, A NO TENER EMFERMEDADES AL TRASCURRIR DE LOS AÑOS Y LE SUBE LAS DEFENSAS AYUDA A PREVENIR EMFERMEDADES COMO FIEBRE, CRECIMIENTO CUANDO VA EN DESARROLLO