WARNING:
JavaScript is turned OFF. None of the links on this concept map will
work until it is reactivated.
If you need help turning JavaScript On, click here.
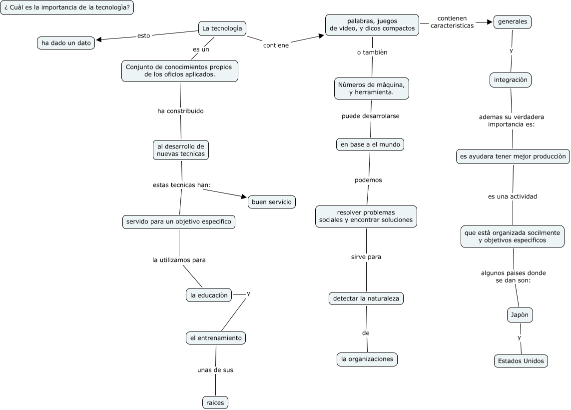
Este Cmap, tiene información relacionada con: tecnologìa octavo C, Japòn y Estados Unidos, es ayudara tener mejor producciòn es una actividad que està organizada socilmente y objetivos especificos, al desarrollo de nuevas tecnicas estas tecnicas han: servido para un objetivo especifico, generales y integraciòn, palabras, juegos de video, y dicos compactos o tambièn Nùmeros de màquina, y herramienta., que està organizada socilmente y objetivos especificos algunos paises donde se dan son: Japòn, en base a el mundo podemos resolver problemas sociales y encontrar soluciones, La tecnologìa es un Conjunto de conocimientos propios de los oficios aplicados., La tecnologìa contiene palabras, juegos de video, y dicos compactos, la educaciòn y el entrenamiento, al desarrollo de nuevas tecnicas estas tecnicas han: buen servicio, servido para un objetivo especifico la utilizamos para la educaciòn, resolver problemas sociales y encontrar soluciones sirve para detectar la naturaleza, Nùmeros de màquina, y herramienta. puede desarrolarse en base a el mundo, integraciòn ademas su verdadera importancia es: es ayudara tener mejor producciòn, Conjunto de conocimientos propios de los oficios aplicados. ha constribuido al desarrollo de nuevas tecnicas, La tecnologìa esto ha dado un dato, palabras, juegos de video, y dicos compactos contienen caracteristicas generales, el entrenamiento unas de sus raices, detectar la naturaleza de la organizaciones