WARNING:
JavaScript is turned OFF. None of the links on this concept map will
work until it is reactivated.
If you need help turning JavaScript On, click here.
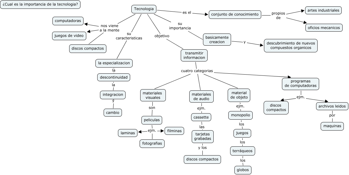
Este Cmap, tiene información relacionada con: Tecnologia 8.C, descontinuidad la integracion, transmitir informacion cuatro categorias material de objeto, conjunto de conocimiento propios de oficios mecanicos, materiales de audio ejm. cassette, basicamente creacion y descubrimiento de nuevos compuestos organicos, programas de computadoras ejm. archivos leidos, Tecnologia es el conjunto de conocimiento, tarjetas grabadas y los discos compactos, materiales visuales son peliculas, integracion y cambio, Tecnologia nos viene a la mente computadoras, transmitir informacion cuatro categorias programas de computadoras, transmitir informacion cuatro categorias materiales visuales, Tecnologia su importancia basicamente creacion, la especializacion la descontinuidad, archivos leidos por maquinas, transmitir informacion cuatro categorias materiales de audio, peliculas ejm. laminas, Tecnologia nos viene a la mente discos compactos, peliculas ejm. fotografias