WARNING:
JavaScript is turned OFF. None of the links on this concept map will
work until it is reactivated.
If you need help turning JavaScript On, click here.
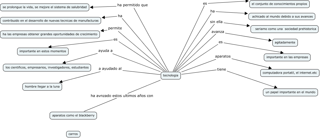
Este Cmap, tiene información relacionada con: tecnologia 8ºc, tecnologia ha permitido que se prolongue la vida, se mejore el sistema de salubridad, tecnologia aparatos computadora portatil, el internet.etc, tecnologia tiene un papel importante en el mundo, tecnologia sin ella seriamo como una sociedad prehistorica, tecnologia ha avnzado estos ultimos años con aparatos como el blackberry, tecnologia es importante en las empresas, tecnologia ha achicado al mundo debido a sus avances, tecnologia ayuda a los cientificos, empresarios, investigadores, estudiantes, tecnologia es el conjunto de conocimientos propios, tecnologia avanza agitadamente, tecnologia a ayudado al hombre llegar a la luna, tecnologia permite ha las empresas obtener grandes oportunidades de crecimiento, tecnologia es importante en estos momentos, tecnologia ha contribuido en el desarrollo de nuevas tecnicas de manufacturas