WARNING:
JavaScript is turned OFF. None of the links on this concept map will
work until it is reactivated.
If you need help turning JavaScript On, click here.
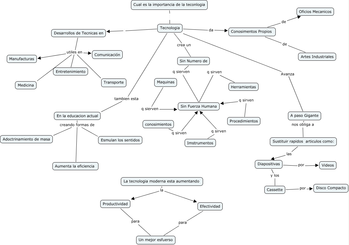
Este Cmap, tiene información relacionada con: Tecnologia 8ªC, Diapositivas por Videos, En la educacion actual creando formas de Aumenta la eficiencia, Desarrollos de Tecnicas en utiles en Manufacturas, Desarrollos de Tecnicas en utiles en Comunicación, Imstrumentos q sirven Sin Fuerza Humana, Sin Numero de q sierven Sin Fuerza Humana, En la educacion actual creando formas de Esmulan los sentidos, Tecnologia tambien esta En la educacion actual, Productividad para Un mejor esfuerso, Diapositivas y los Cassette, Tecnologia Avanza A paso Gigante, Desarrollos de Tecnicas en utiles en Transporte, A paso Gigante nos obliga a Sustituir rapidos articulos como:, Desarrollos de Tecnicas en utiles en Medicina, Tecnologia Desarrollos de Tecnicas en, Tecnologia crea un Sin Numero de, La tecnologia moderna esta aumentando la Efectividad, Cassette por Disco Compacto, Sustituir rapidos articulos como: las Diapositivas, Herramientas q sirven Sin Fuerza Humana