WARNING:
JavaScript is turned OFF. None of the links on this concept map will
work until it is reactivated.
If you need help turning JavaScript On, click here.
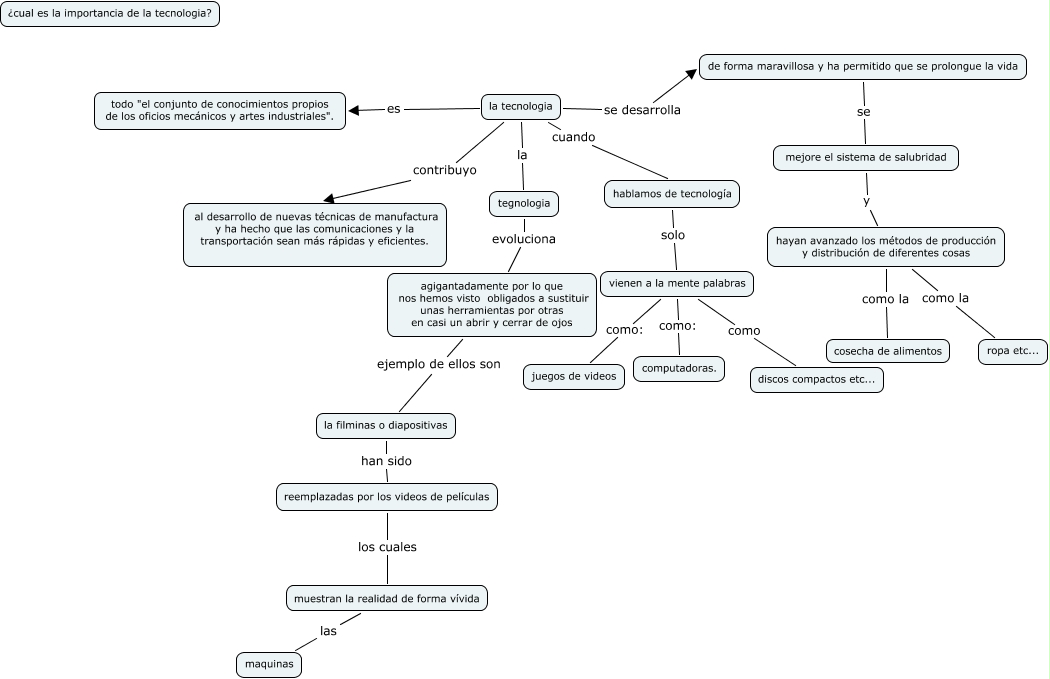
Este Cmap, tiene información relacionada con: tecnologia 8c, hablamos de tecnología solo vienen a la mente palabras, tegnologia evoluciona agigantadamente por lo que nos hemos visto obligados a sustituir unas herramientas por otras en casi un abrir y cerrar de ojos, vienen a la mente palabras como: juegos de videos, la tecnologia es todo "el conjunto de conocimientos propios de los oficios mecánicos y artes industriales"., vienen a la mente palabras como: computadoras., la filminas o diapositivas han sido reemplazadas por los videos de películas, muestran la realidad de forma vívida las maquinas, reemplazadas por los videos de películas los cuales muestran la realidad de forma vívida, de forma maravillosa y ha permitido que se prolongue la vida se mejore el sistema de salubridad, hayan avanzado los métodos de producción y distribución de diferentes cosas como la ropa etc..., la tecnologia cuando hablamos de tecnología, la tecnologia la tegnologia, hayan avanzado los métodos de producción y distribución de diferentes cosas como la cosecha de alimentos, la tecnologia se desarrolla de forma maravillosa y ha permitido que se prolongue la vida, agigantadamente por lo que nos hemos visto obligados a sustituir unas herramientas por otras en casi un abrir y cerrar de ojos ejemplo de ellos son la filminas o diapositivas, vienen a la mente palabras como discos compactos etc..., la tecnologia contribuyo al desarrollo de nuevas técnicas de manufactura y ha hecho que las comunicaciones y la transportación sean más rápidas y eficientes., mejore el sistema de salubridad y hayan avanzado los métodos de producción y distribución de diferentes cosas