WARNING:
JavaScript is turned OFF. None of the links on this concept map will
work until it is reactivated.
If you need help turning JavaScript On, click here.
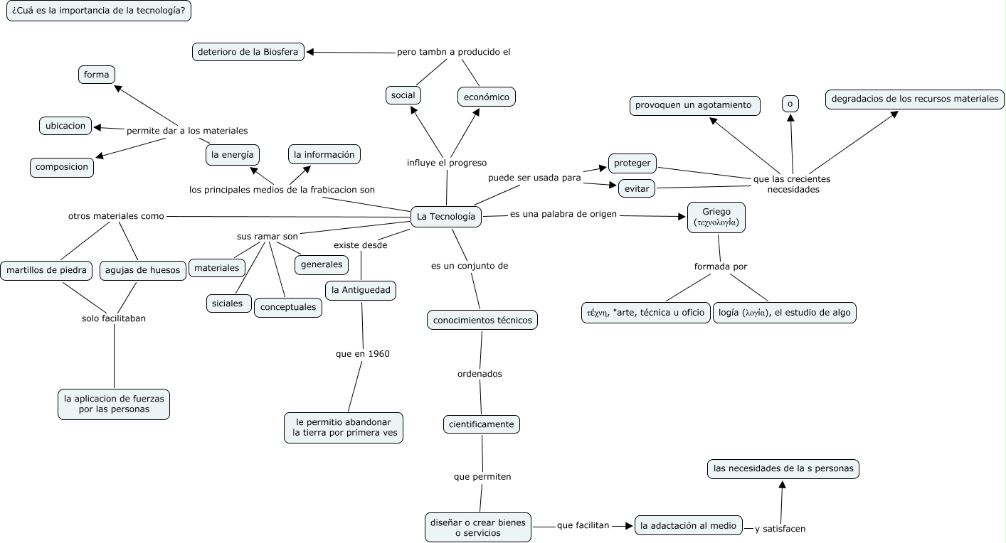
Este Cmap, tiene información relacionada con: Tecnología 8C, agujas de huesos solo facilitaban la aplicacion de fuerzas por las personas, La Tecnología los principales medios de la frabicacion son la energía, la energía permite dar a los materiales composicion, La Tecnología es una palabra de origen Griego (τεχνολογία), la energía permite dar a los materiales forma, la Antiguedad que en 1960 le permitio abandonar la tierra por primera ves, La Tecnología sus ramar son generales, Griego (τεχνολογία) formada por logía (λογία), el estudio de algo, La Tecnología puede ser usada para proteger, La Tecnología los principales medios de la frabicacion son la información, evitar que las crecientes necesidades provoquen un agotamiento, La Tecnología existe desde la Antiguedad, La Tecnología sus ramar son siciales, martillos de piedra solo facilitaban la aplicacion de fuerzas por las personas, Griego (τεχνολογία) formada por τέχνη, "arte, técnica u oficio, proteger que las crecientes necesidades degradacios de los recursos materiales, evitar que las crecientes necesidades o, La Tecnología es un conjunto de conocimientos técnicos, diseñar o crear bienes o servicios que facilitan la adactación al medio, social pero tambn a producido el deterioro de la Biosfera