WARNING:
JavaScript is turned OFF. None of the links on this concept map will
work until it is reactivated.
If you need help turning JavaScript On, click here.
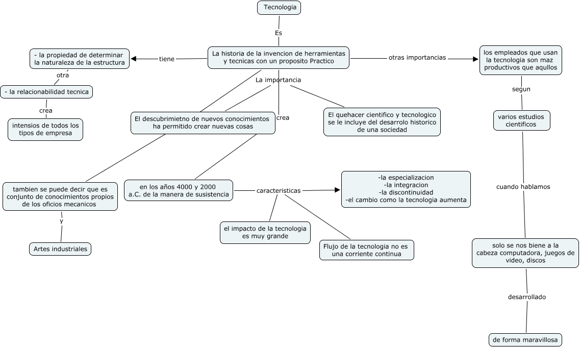
Este Cmap, tiene información relacionada con: tecnologia Octavo c Ciindy, en los años 4000 y 2000 a.C. de la manera de susistencia caracteristicas el impacto de la tecnologia es muy grande, en los años 4000 y 2000 a.C. de la manera de susistencia caracteristicas -la especializacion -la integracion -la discontinuidad -el cambio como la tecnologia aumenta, La historia de la invencion de herramientas y tecnicas con un proposito Practico se crea en los años 4000 y 2000 a.C. de la manera de susistencia, tambien se puede decir que es conjunto de conocimientos propios de los oficios mecanicos y Artes industriales, en los años 4000 y 2000 a.C. de la manera de susistencia caracteristicas Flujo de la tecnologia no es una corriente continua, La historia de la invencion de herramientas y tecnicas con un proposito Practico La importancia El quehacer cientifico y tecnologico se le incluye del desarrolo historico de una sociedad, - la relacionabilidad tecnica crea intensios de todos los tipos de empresa, solo se nos biene a la cabeza computadora, juegos de video, discos desarrollado de forma maravillosa, La historia de la invencion de herramientas y tecnicas con un proposito Practico tiene - la propiedad de determinar la naturaleza de la estructura, La historia de la invencion de herramientas y tecnicas con un proposito Practico ???? tambien se puede decir que es conjunto de conocimientos propios de los oficios mecanicos, La historia de la invencion de herramientas y tecnicas con un proposito Practico La importancia El descubrimietno de nuevos conocimientos ha permitido crear nuevas cosas, varios estudios cientificos cuando hablamos solo se nos biene a la cabeza computadora, juegos de video, discos, Tecnologia Es La historia de la invencion de herramientas y tecnicas con un proposito Practico, La historia de la invencion de herramientas y tecnicas con un proposito Practico otras importancias los empleados que usan la tecnologia son maz productivos que aqullos, los empleados que usan la tecnologia son maz productivos que aqullos segun varios estudios cientificos, - la propiedad de determinar la naturaleza de la estructura otra - la relacionabilidad tecnica