WARNING:
JavaScript is turned OFF. None of the links on this concept map will
work until it is reactivated.
If you need help turning JavaScript On, click here.
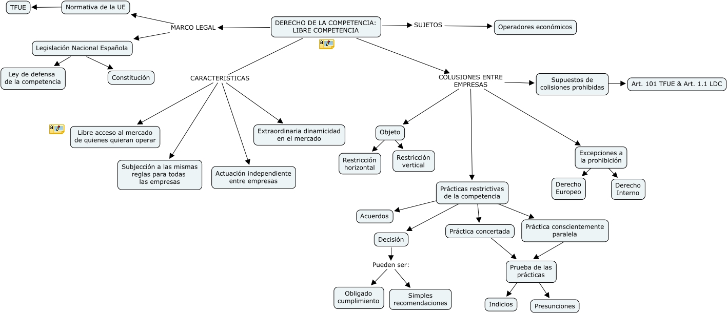
Este Cmap, tiene información relacionada con: Mapa conceptual Derecho de la competencia. Libre competencia, DERECHO DE LA COMPETENCIA: LIBRE COMPETENCIA COLUSIONES ENTRE EMPRESAS Objeto, DERECHO DE LA COMPETENCIA: LIBRE COMPETENCIA COLUSIONES ENTRE EMPRESAS Prácticas restrictivas de la competencia, Prueba de las prácticas ???? Indicios, DERECHO DE LA COMPETENCIA: LIBRE COMPETENCIA CARACTERISTICAS Libre acceso al mercado de quienes quieran operar, Objeto ???? Restricción vertical, Excepciones a la prohibición ???? Derecho Interno, Práctica concertada ???? Prueba de las prácticas, DERECHO DE LA COMPETENCIA: LIBRE COMPETENCIA MARCO LEGAL Normativa de la UE, DERECHO DE LA COMPETENCIA: LIBRE COMPETENCIA COLUSIONES ENTRE EMPRESAS Excepciones a la prohibición, DERECHO DE LA COMPETENCIA: LIBRE COMPETENCIA CARACTERISTICAS Extraordinaria dinamicidad en el mercado, Prácticas restrictivas de la competencia ???? Decisión, Decisión Pueden ser: Simples recomendaciones, Legislación Nacional Española ???? Constitución, DERECHO DE LA COMPETENCIA: LIBRE COMPETENCIA SUJETOS Operadores económicos, Normativa de la UE ???? TFUE, Prueba de las prácticas ???? Presunciones, Decisión Pueden ser: Obligado cumplimiento, DERECHO DE LA COMPETENCIA: LIBRE COMPETENCIA CARACTERISTICAS Subjección a las mismas reglas para todas las empresas, Prácticas restrictivas de la competencia ???? Práctica conscientemente paralela, Legislación Nacional Española ???? Ley de defensa de la competencia